High Resolution Mass Spectrometry
HighResolution Mass Spectrometry Facilitating early adequate therapy for patients infected by multidrug resistant bacteria calls for a novel precise and rapid diagnostic method as today’s resistance determinations are often slow and expensive.
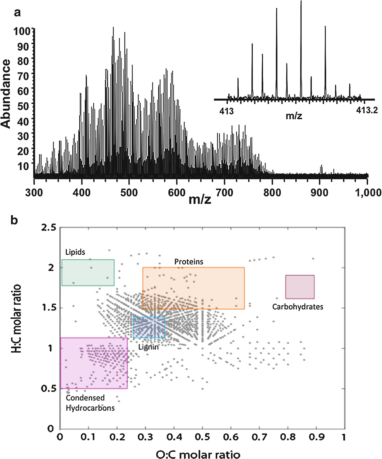
High resolution mass spectrometry. Not all mass spectrometers simply measure molecular weights as whole numbers High resolution mass spectrometers can measure mass so accurately that they can detect the minute differences in mass between two compounds that, on a regular lowresolution instrument, would appear to be identical The reason is because atomic masses are not exact multiples of the mass of a proton, as we might usually think An atom of 12 C weighs amu An atom of 16 O weighs amu. December 15, — A new computational mass spectrometry imaging method enables researchers to achieve high mass resolution and high spatial resolution for biological samples while providing data sets exponentially faster. Mass spectrometry is particularly powerful for the identification of posttranslational modifications In this particular case, the location of the posttranslational modification will not be known but the number of disulfide bonds on a protein without any other PTMs can be identified.
The sensitive highresolution ion microprobe (also sensitive high massresolution ion microprobe or SHRIMP) is a largediameter, doublefocusing secondary ion mass spectrometer (SIMS) sector instrument produced by Australian Scientific Instruments in Canberra, AustraliaSimilar to the IMS largegeometry ion microprobes produced by CAMECA, Gennevilliers, France and like other. December 15, — A new computational mass spectrometry imaging method enables researchers to achieve high mass resolution and high spatial resolution for biological samples while providing data sets exponentially faster Researchers at the Beckman Institute for Advanced Science and Technology developed a subspace mass spectrometry imaging approach that accelerates the speed of data acquisition without sacrificing the quality by designing a modelbased reconstruction strategy. The sensitive highresolution ion microprobe (also sensitive high massresolution ion microprobe or SHRIMP) is a largediameter, doublefocusing secondary ion mass spectrometer (SIMS) sector instrument produced by Australian Scientific Instruments in Canberra, AustraliaSimilar to the IMS largegeometry ion microprobes produced by CAMECA, Gennevilliers, France and like other.
Not all mass spectrometers simply measure molecular weights as whole numbers High resolution mass spectrometers can measure mass so accurately that they can detect the minute differences in mass between two compounds that, on a regular lowresolution instrument, would appear to be identical The reason is because atomic masses are not exact multiples of the mass of a proton, as we might usually think An atom of 12 C weighs amu An atom of 16 O weighs amu. Thermo Scientific high resolution mass spectrometry systems take discovery and sample analysis to new heights We offer easy, highthroughput, quantitative workflows for proteins, drug metabolites, pesticides and many other applications Whether you’re detecting disease biomarkers or performing forensic analysis on drugs of abuse, our mass spectrometers give you the resolution, accuracy, sensitivity, and throughput that you need to advance your science. The mass (peak) resolution itself describes the separation of two mass spectral peaks Mass Resolving Power is defined as m/dm Where m designates the mass and dm the peak width necessary for separation at mass m A specific m/z value and also the method like 10% valley or 50% valley or full width at half maximum (FWHM) must be given.
This presentation is designed as a primer for those new to mass spec and want to apply it to large molecule bioanalysis It also appeals to those using tripl. Highresolution electrospray ionization mass spectrometry analysis of watersoluble organic aerosols collected with a particle into liquid sampler This work demonstrates the utility of a particleintoliquid sampler (PILS), a technique traditionally used for identification of inorganic ions present in ambient or laboratory aerosols, for the analysis of watersoluble organic aerosol (OA) using highresolution electrospray ionization mass spectr. Highresolution mass spectrometrybased selection of peanut peptide biomarkers considering food processing and market type variation Gavage M(1), Van Vlierberghe K(2), Van Poucke C(2), De Loose M(2), Gevaert K(3), Dieu M(4), Renard P(4), Arnould T(5), Gillard N(6).
High Resolution Mass Spectrometry Improves Data Quantity and Quality as Compared to Unit Mass Resolution Mass Spectrometry in High Throughput Profiling Metabolomics Evans AM1*, Bridgewater BR1, Liu Q2, Mitchell MW, Robinson RJ, Dai H, Stewart SJ1, DeHaven CD1and Miller LAD 1Metabolon, Inc 617 Davis Drive, Suite 400, Durham, NC , USA. Liquid ChromatographyHigh Resolution Mass Spectrometry (LCHRMS) Method for the Determination of NDMA in Metformin Drug Substance and Drug Product Background Metformin is a prescription drug used. Liquid ChromatographyHigh Resolution Mass Spectrometry (LCHRMS) Method for the Determination of NDMA in Metformin Drug Substance and Drug Product Background Metformin is a prescription drug used.
High resolution mass spectrometry can determine molecular formulas by distinguishing between the masses of compounds based on the isotopic distribution of each element in the compound. High Resolution Mass Spectrometry (HRMS) Jun 12 06 Polychlorinated biphenyls (PCBs) are a family of synthetic organic chemicals that were introduced in the 1940s for a variety of purposes Normally a liquid, PCBs have properties of nonflammability, chemical stability, high boiling points, and electrical insulation As a result, PCBs were. This is where I struggle to form a link between the resolution of the mass spectrometer and the resolving power In image (a) below the resolution of the mass spectrometer is 1000 and would have a very low mass resolution value, but in image (b) the resolution is 5000 and the nominal peaks masses are separated, therefore providing a high mass.
A new computational mass spectrometry imaging method enables researchers to achieve high mass resolution and high spatial resolution for biological samples while providing data sets exponentially. Highresolution mass spectrometry Mass spectrometryin which m/zfor each ionis measured to several decimal places (ie, exact massesare measured, instead of nominal masses) Particularly useful to differentiate between molecular formulashaving the same nominal masses Example The nominal massfor Mfor an unknown was found to be 78. The mass (peak) resolution itself describes the separation of two mass spectral peaks Mass Resolving Power is defined as m/dm Where m designates the mass and dm the peak width necessary for separation at mass m A specific m/z value and also the method like 10% valley or 50% valley or full width at half maximum (FWHM) must be given.
Two common categories of mass spectrometry are high resolution mass spectrometry (HRMS) and low resolution mass spectrometry (LRMS) Not all mass spectrometers simply measure molecular weights as whole numbers. Highresolution mass spectrometry (HRMS) methods for nontarget discovery and characterization of poly and perfluoroalkyl substances (PFASs) in environmental and human samples TrAC Trends in Analytical Chemistry 19 , 121 , 1154. Resolution and resolving power are terms used in mass spectrometry, various optical spectroscopy techniques such as microscopy, digital image acquisition, and processing tools A particular (high) mass resolution (eg 100,000) is necessary to separate or resolve two peaks that have a certain small mass difference of eg 001 u.
Analytical Services Laboratory Utilizing StateoftheArt Accurate Mass High Resolution Mass Spectrometry Mass Spec Lab is a specialty analytical laboratory business created to serve industries requiring custom stateoftheart chemical analysis of substances and samples, including pharmaceuticals , biomedical , biotechnology and related businesses. Highresolution mass spectrometrybased selection of peanut peptide biomarkers considering food processing and market type variation Gavage M(1), Van Vlierberghe K(2), Van Poucke C(2), De Loose M(2), Gevaert K(3), Dieu M(4), Renard P(4), Arnould T(5), Gillard N(6). Extended toxicology screening was requested, and using liquid chromatographyhigh resolution mass spectrometry (LCHRMS), we identified dimethoxychloroamphetamine (DOC) in the patient’s urine and serum 1 DOC is a potent hallucinogen that is often mistaken for LSD, and at high doses, has been reported to cause seizures 2.
There is currently considerable interest in the use of very high sensitivity mass spectrometry for microdosing studies, which are seen as a promising alternative to animal experimentation Recent studies show that secondary electrospray ionization (SESI) is a powerful technique to monitor drug kinetics via breath analysis. This presentation is designed as a primer for those new to mass spec and want to apply it to large molecule bioanalysis It also appeals to those using tripl. Highresolution mass spectrometry (MS) capable of separating mass fragments at the fourth or fifth decimal place (exact mass) where previous instrumentation was limited to singledigit mass units (integer mass).
Liquid ChromatographyElectrospray IonizationHigh Resolution Mass Spectrometry (LCESIHRMS) Method for the Determination of Nitrosamine Impurities in Metformin Drug Substance and Drug Product. Liquid chromatographyhighresolutionmass spectrometry (LCHRMS) has emerged as a powerful analytical tool for largescale small molecule screening in biological samples The technology is capable of determining the accurate mass and corresponding molecular formula of an analyte. Rationale Silicone wristbands have emerged as valuable passive samplers for monitoring of personal exposure to environmental contaminants in the rapidly developing field of ExposomicsOnce deployed, silicone wristbands collect and hold a wealth of chemical information that can be interrogated using high resolution mass spectrometry (HRMS) to provide a broad coverage of chemical mixtures.
Highresolution mass spectrometers provide information on the fractional mass, or the digits after the decimal point Two terms are used to compare these mass spectrometers mass accuracy and resolving power Mass accuracy is defined as ( (observed mass – true mass)/true mass) and is expressed in parts per million (ppm). HighResolution Mass Spectrometry Facilitating early adequate therapy for patients infected by multidrug resistant bacteria calls for a novel precise and rapid diagnostic method as today’s resistance determinations are often slow and expensive A newly released paper by a team at the Erasmus Medical Center in Rotterdam display a new MS based method as an alternative to PCR and immunoassays. Highresolution mass spectrometers to gather both a molecular formula and structural information through the collisional activation of analytes with residual background gas in the source region of the mass spectrometer However, unlike tandem mass spectrometry, insource CID does not involve an isolation step prior to collisional.
High resolution mass spectrometry uses instruments capable of measuring the mass of chemicals to the 3rd of 4th decimal place, ie highly accurately This accurate mass measurement, along with the pattern of isotopes, allows the exact chemical composition of small chemicals to be deduced with high confidence and even narrows down the elemental composition of biological molecules to a small range of potential formulas. Green Chem, Vol 16, Issue 5;. Photocrosslinking and highresolution mass spectrometry for assignment of RNAbinding sites in RNAbinding proteins Nat Methods 14 Oct;11(10) doi /nmeth3092 Epub 14 Aug 31 Authors Katharina Kramer 1.
The High Resolution Mass Spectrometry Facility (HRMSF) provides high resolution mass spectrometry services for researchers at the University of Iowa and across the United States Using high resolution mass spectrometers, we can obtain accurate mass measurements to determine the elemental compositions of new synthetic molecules, metabolites, and natural products. Characterization of organosolv switchgrass lignin by using high performance liquid chromatography/high resolution tandem mass spectrometry using hydroxidedoped negativeion mode electrospray ionization journal, January 14 Jarrell, Tiffany M;. Modern advances in fullscan highresolution mass spectrometry (HRMS) instrumentation open the possibility to unknown chemical discovery without a priori hypotheses or authentic standards This is largely thanks to a combination of higher mass spectral resolving power (RP), which reduces interferences and may reveal minor features, and high mass accuracy, which allows prediction of molecular formulas for the spectral peaks.
Over the past decade, mass spectrometry has been revolutionized by access to instruments of increasingly high massresolving power. SYNAPT XS High Resolution Mass Spectrometer Without discovery, decisions are made in the dark In the arena of scientific discovery, the slow pace of advancement and escalating costs of research can prove to be a challenge. Characterization of organosolv switchgrass lignin by using high performance liquid chromatography/high resolution tandem mass spectrometry using hydroxidedoped negativeion mode electrospray ionization journal, January 14 Jarrell, Tiffany M;.
The sensitive highresolution ion microprobe (also sensitive high massresolution ion microprobe or SHRIMP) is a largediameter, doublefocusing secondary ion mass spectrometer (SIMS) sector instrument produced by Australian Scientific Instruments in Canberra, AustraliaSimilar to the IMS largegeometry ion microprobes produced by CAMECA, Gennevilliers, France and like other. A highresolution gas chromatography/mass spectrometry (GC/MS) with selected ion monitor method focusing on the characterization and quantitative analysis of ginkgolic acids (GAs) in Ginkgo biloba L plant materials, extracts, and commercial products was developed and validated The method involved sample extraction with (11) methanol and 10% formic acid, liquidliquid extraction with n. Highresolution mass spectrometers provide information on the fractional mass, or the digits after the decimal point Two terms are used to compare these mass spectrometers mass accuracy and resolving power Mass accuracy is defined as ( (observed mass – true mass)/true mass) and is expressed in parts per million (ppm).
The sensitive highresolution ion microprobe (also sensitive high massresolution ion microprobe or SHRIMP) is a largediameter, doublefocusing secondary ion mass spectrometer (SIMS) sector instrument produced by Australian Scientific Instruments in Canberra, AustraliaSimilar to the IMS largegeometry ion microprobes produced by CAMECA, Gennevilliers, France and like other. High Resolution Mass Spectrometry (HRMS) Jun 12 06 Polychlorinated biphenyls (PCBs) are a family of synthetic organic chemicals that were introduced in the 1940s for a variety of purposes Normally a liquid, PCBs have properties of nonflammability, chemical stability, high boiling points, and electrical insulation As a result, PCBs were. With highresolution mass spectrometry (HRMS), the mass can be measured to several decimal places Often, ordinary MS is said to measure nominal mass and HRMS measures exact mass By obtaining data that provide a more accurate representation of the mass of ions in a sample, this technique becomes useful in a wider range of applications.
Abstract Over the past decade, mass spectrometry has been revolutionized by access to instruments of increasingly high massresolving power For small molecules up to ∼400 Da (eg, drugs, metabolites, and various natural organic mixtures ranging from foods to petroleum), it is possible to determine elemental compositions (C c H h N n O o S s P p ) of thousands of chemical components simultaneously from accurate mass measurements (the same can be done up to 1000 Da if additional. Liquid chromatographyhighresolutionmass spectrometry (LCHRMS) has emerged as a powerful analytical tool for largescale small molecule screening in biological samples The technology is capable of determining the accurate mass and corresponding molecular formula of an analyte. Highresolution mass spectrometrybased selection of peanut peptide biomarkers considering food processing and market type variation Gavage M(1), Van Vlierberghe K(2), Van Poucke C(2), De Loose M(2), Gevaert K(3), Dieu M(4), Renard P(4), Arnould T(5), Gillard N(6).
Characterization of organosolv switchgrass lignin by using high performance liquid chromatography/high resolution tandem mass spectrometry using hydroxidedoped negativeion mode electrospray ionization journal, January 14 Jarrell, Tiffany M;. Green Chem, Vol 16, Issue 5;. A highresolution gas chromatography/mass spectrometry (GC/MS) with selected ion monitor method focusing on the characterization and quantitative analysis of ginkgolic acids (GAs) in Ginkgo biloba L plant materials, extracts, and commercial products was developed and validated The method involved sample extraction with (11) methanol and 10% formic acid, liquidliquid extraction with n.
Illustrated Glossary of Organic Chemistry Highresolution mass spectrometry Illustrated Glossary of Organic Chemistry Highresolution mass spectrometry Mass spectrometryin which m/zfor each ionis measured to several decimal places (ie, exact massesare measured, instead of nominal masses). HighResolution Mass Spectrometry Facilitating early adequate therapy for patients infected by multidrug resistant bacteria calls for a novel precise and rapid diagnostic method as today’s resistance determinations are often slow and expensive A newly released paper by a team at the Erasmus Medical Center in Rotterdam display a new MS based method as an alternative to PCR and immunoassays. Rationale Silicone wristbands have emerged as valuable passive samplers for monitoring of personal exposure to environmental contaminants in the rapidly developing field of ExposomicsOnce deployed, silicone wristbands collect and hold a wealth of chemical information that can be interrogated using high resolution mass spectrometry (HRMS) to provide a broad coverage of chemical mixtures.
Green Chem, Vol 16, Issue 5;.
Http Www Ccic Ohio State Edu Sites Default Files Instrumentation Arpad Pdf
Hram Mass Spectrometry For Metabolomics Thermo Fisher Scientific Tr
Orbitrap Mass Spectrometry Ultra High Resolution For Every Lab
High Resolution Mass Spectrometry のギャラリー
New Orbitrap High Resolution Mass Spectrometer Spectroscopy Europe Asia
An Introduction To High Resolution Mass Spectrometry Versus Tandem Quad Mass Spectrometry For Large Youtube
Hrms High Resolution Mass Spectrometry By Acronymsandslang Com
High Resolution Mass Spectrometry
Applications Of Fourier Transform Ion Cyclotron Resonance Ft Icr And Orbitrap Based High Resolution Mass Spectrometry In Metabolomics And Lipidomics Unt Digital Library
High Resolution Mass Spectrometry In Clinical Research From Targeted
High Resolution Mass Spectrometry Science
Applications In High Resolution Mass Spectrometry Food Safety And Pesticide Residue Analysis English Edition Ebook Romero Gonzalez Roberto Frenich Antonia Garrido Amazon De Kindle Shop
Synapt G2 Si Mass Spectrometry Waters
Quantitative Bioanalysis Of Small And Large Molecules By High Resolution Ms Applications Of High Resolution Mass Spectrometry In Drug Discovery And Development
Interpret The Low And High Resolution Mass Spectra Chegg Com
High Resolution Mass Spectrometry Lab Indian Institute Of Technology Ropar
Advantages Of High Resolution Mass Spectrometry In Environmental Analysis
Organic Solvent And Temperature Enhanced Ion Chromatography High Resolution Mass Spectrometry For The Determination Of Low Molecular Weight Organic And Inorganic Anions Sciencedirect
Mass Accuracy And Resolution Waters
High Resolution Mass Spectrometry
Top Pdf High Resolution Mass Spectrometry 1library
High Resolution Mass Spectrometry More Than Exact Mass
High Resolution Mass Spectrometry Tailored To Multiallergen Detection
High Resolution Mass Spectrometry Springerlink
Computational Method Provides Faster High Resolution Mass Spectrometry Imaging Eurekalert Science News
Anion Exchange Chromatography Coupled To High Resolution Mass Spectrometry A Powerful Tool For Merging Targeted And Non Targeted Metabolomics Analytical Chemistry X Mol
Figure 1 From High Resolution Mass Spectrometry Analysis Of Secondary Organic Aerosol Generated By Ozonolysis Of Isoprene Semantic Scholar
Precision Proteomics The Case For High Resolution And High Mass Accuracy Pnas
An Introduction To High Resolution Mass Spectrometry Versus Tandem Quad Mass Spectrometry For Large Youtube
Hrms High Resolution Mass Spectrometry
High Resolution Mass Spectrometry Hrms In Negative Ion Mode To Download Scientific Diagram
Figure 2 From From High To Super Resolution Mass Spectrometry Semantic Scholar
The Impact Of High Resolution Mass Spectrometry In Shotgun Proteomics Two Case Studies Maarten Aerts Promotor Prof Dr B Devreese Co Promotor Ppt Download
Marine Drugs Free Full Text Purification Of Antioxidant Peptides By High Resolution Mass Spectrometry From Simulated Gastrointestinal Digestion Hydrolysates Of Alaska Pollock Theragra Chalcogramma Skin Collagen
Figure 4 From High Resolution Mass Spectrometry Semantic Scholar
Liquid Chromatography High Resolution Mass Spectrometry
Sesi Publications
High Resolution Mass Spectrometry Hrms Spectrum Of Lyoniresinol Download Scientific Diagram
Sesi Publications
High Resolution Mass Spectrometry An Emerging Analytical Method For Drug Testing Sciencedirect
Pdf High Resolution Mass Spectrometry Semantic Scholar
Gc Ms Jms 800d High Resolution Mass Spectrometer Products Jeol Ltd
Gc Hrms Gas Chromatography Coupled With High Resolution Mass Spectrometry By Acronymsandslang Com
Mining Of High Resolution Mass Spectrometry Data To Monitor Organic Pollutant Dynamics In Aquatic Systems Eawag
High Resolution Mass Spectrometry Analytische Chemie Universitat Rostock
High Resolution Mass Spectrometry Service Q A Smithers
Perspectives On Liquid Chromatography High Resolution Mass Spectrometry For Pesticide Screening In Foods Journal Of Agricultural And Food Chemistry X Mol
Q Tbn And9gct6irhq0r8mw Vflppy8zoeznhfrc4yewhqbmxtxkkscal3gu Usqp Cau
Resolution Ladder For High Resolution Mass Spectrometry Analytical Chemistry X Mol
History And Development Of High Resolution Mass Spectrometry For Infectious Disease Diagnostics Video Technology Networks
Studies Of Structure And Phosphorylation Of Tau Protein Using High Resolution Mass Spectrometry Journal Of Analytical Atomic Spectrometry Rsc Publishing
Molecules Free Full Text Development Of A Liquid Chromatography High Resolution Mass Spectrometry Method For The Determination Of Free Fatty Acids In Milk
Applications In High Resolution Mass Spectrometry Food Safety And Pesticide Residue Analysis Amazon De Romero Gonzalez Roberto Frenich Antonia Garrido Fremdsprachige Bucher
High Resolution Mass Spectrometer Facility Industrial Research And Consultancy Centre
Introduction To Mass Spectrometry Ms Ppt Video Online Download
Ultra High Resolution Mass Spectrometer Bruker Solarix Xr Ft Icr Ms Usescience
Rosina Dfms Mass Spectra In Low And High Resolution Mode A Low Download Scientific Diagram
New Versatile High Resolution Mass Spectrometer Expands Market Leading Thermo Scientific Orbitrap Platform
Direct Analysis In Real Time High Resolution Mass Spectrometry As A Valuable Tool For Polyphenols Profiling In Olive Oil Analytical Methods Rsc Publishing
Event International School On Mass Spectrometry Intsms Chemistryviews
Ppt Finding A Needle In A Haystack Using High Resolution Mass Spectrometry In Targeted And Non Targeted Searching For Food Powerpoint Presentation Id
Asap Comparison Of Software Tools For Liquid Chromatography High Resolution Mass Spectrometry Data Processing Ac Mass Spectrometry Data Processing Software
A Non Targeted High Resolution Mass Spectrometry Data Analysis Of Dissolved Organic Matter In Wastewater Treatment Sciencedirect
Detection Of Tuberculosis By The Analysis Of Exhaled Breath Particles With High Resolution Mass Spectrometry Scientific Reports
Sesi Publications
High Resolution Mass Spectrometry For Untargeted Drug Screening Springerlink
High Resolution Mass Spectrometry Facility Liquid Introduction Field Desorption Ionization
High Resolution Mass Spectrometry In Clinical Research From Targeted
A Very High Resolution Spectrometer At Molsys Research Unit
Precision Proteomics The Case For High Resolution And High Mass Accuracy Pnas
A High Resolution Ion Mobility Mass Spectrometry Platform For Breakthrough Discoveries In Life Science Research And The Pharmaceutical Industry American Laboratory
Resolution In Mass Spectrometry Chemistry Stack Exchange
A Hybrid Ion Atom Trap With Integrated High Resolution Mass Spectrometer Brown Lab
Ultra High Resolution Mass Spectrometry Of Physical Speciation Patterns Of Organic Matter In Fire Affected Soils Sciencedirect
Asap Application Of High Resolution Mass Spectrometry And A Theoretical Model To The Quantification Of Multifunctional Est Mas Mass Spectrometry Mass Math
High Spatial Resolution Imaging Mass Spectrometry National Research Resource For Imaging Mass Spectrometry Vanderbilt University
Jbl Science High Resolution Mass Spectrometry Hrms
Phthalate Screening In Food Packaging By Ambient Ionization High Resolution Ms Ms Mass Spectrometry
Toxics Free Full Text Characterization Of Ms Ms Product Ions For The Differentiation Of Structurally Isomeric Pesticides By High Resolution Mass Spectrometry
Jbl Science High Resolution Mass Spectrometry Hrms
Spatial Metabolomics With High Resolution Mass Spectrometry Imaging
Facilitating High Resolution Mass Spectrometry Data Processing For Screening Of Environmental Water Samples An Evaluation Of Two Deconvolution Tools Sciencedirect
Waters Expands Accessibility To High Resolution Ms Data Lab Manager
Isabel Vandenheede Authors Chromatography Online
Sesi Publications
Q Tbn And9gcrviqhfn5le5b 9gphjsmv9szkwglfyworhc Rsezfmlkec3cjw Usqp Cau
High Resolution Mass Spectra Marked With Likely Ion Elemental Download Scientific Diagram
Solved 4 How Will You Distinguish Between The Following Chegg Com
New Product High Resolution Mass Spec System Food Quality Safety
Fiehn Lab Mass Resolution And Resolving Power
High Resolution Mass Spectrometry Unit
Generic Hybrid Ligand Binding Assay Liquid Chromatography High Resolution Mass Spectrometry Based Workflow For Multiplexed Human Immunoglobulin G1 Quantification At The Intact Protein Level Application To Preclinical Pharmacokinetic Studies Analytical
Direct Analysis In Real Time Dart High Resolution Mass Spectrometry Download Scientific Diagram
Mass Spectrometry At The Broad Institute Broad Institute
Q Tbn And9gctj6uuwude5q1njdsx8gkuelyjgafe9upppdjfuhl1krdatvdhc Usqp Cau
Liquid Chromatography High Resolution Mass Spectrometry For Broad Spectrum Drug Screening Of Dried Blood Spot As Microsampling Procedure Sciencedirect
High Resolution Quadrupole Mass Spectrometry Advantages
Direct Analysis In Real Time High Resolution Mass Spectrometry Download Scientific Diagram
Waters Brings Novel Separations And Ionization Technologies To High Resolution Mass Spectrometry At Asms Business Wire
New High Resolution Mass Spectrometry Based Workflow Simplifies Biopharmaceutical Characterization And Quality Control Technology Networks
High Resolution Mass Spectrometry Analytische Chemie Universitat Rostock
The Benefits Of High Resolution Mass Spectrometry In Environmental Analysis Analyst Rsc Publishing
N Glycosylation Profiling Of Intact Target Proteins By High Resolution Mass Spectrometry Ms And Glycan Analysis Using Ion Mobility Ms Ms Analyst Rsc Publishing
Direct Analysis In Real Time High Resolution Mass Spectrometry Download Scientific Diagram


