Software Validierung Beispiel
Expertpaper Validierung im Rechenzentrum Seite 4 Aufbau der produktiven MonitoringLandschaft Im Rahmen des automatischen Monitorings werden diverse Komponenten benutzt – so zum Beispiel SLD (Software Landscape Directory)– ein J2EEbasiertes Verzeichnis der installierten Systeme.
Software validierung beispiel. COMPUTER VALIDIERUNG Ein Leitfaden für die Validierung computergestützter Systeme in Blutbanken 6 Teil B – Beispiele 3 Auflage – Mai 03 11 Zielsetzung Die Validierung der Schnittstelle soll sicherstellen, dass die Übertragung der Daten. Die Validierung selbst erfolgt mit Hilfe eines bewährten und standardisierten Validierungsprotokolls, bestehend aus den Abschnitten Spezifikation, Prüfung und Bericht Alle Spezifikations und Prüfpunkte der durchgeführten Validierung sind innerhalb des Protokolls einfach nachverfolgbar, die allseits geforderte „Traceability“ ist. Wie ist der Verbreitungsgrad der Software einzustufen Je mehr Applikationen installiert wurden, umso geringer ist die Wahrscheinlichkeit bezüglich versteckter, bisher nicht entdeckter Fehlfunktionen E Lieferantenbewertung Wie sicher ist das QMSystem des Lieferanten und damit die Qualität seiner (Software ) Produkte.
Validierung ist die Überprüfung, ob ich mit dem was ich tue bzw tuen werde, meine beabsichtigten Parameter bzw Akzeptanzkriterien (also das gewünschte Ergebnis) erreichen werde Praktische Beispiele Um es mal an einem ganz einfachen praktischen Beispiel zu machen und da lassen wir jetzt mal außen vor, dass die Geschmäcker. Im Bereich der Softwarequalitätssicherung wird unter Validierung die Prüfung der Eignung beziehungsweise der Wert einer Software bezogen auf ihren Einsatzzweck verstanden Die Eignungsprüfung erfolgt auf Grundlage eines vorher aufgestellten Anforderungsprofils und kann sowohl technisch als auch personell geschehen. SoftwareValidierung Schritt für Schritt Christian Alexander Graf Risikomanagement für die Sicherheit von Patienten und Personal Die Validierung von SoftwareWerkzeugen für die Entwicklung, Qualitätssicherung und Herstellung von Medizinprodukten ist ein Thema, über das nicht gerne gesprochen wird.
Es ist auch nicht leicht zu wissen, wieviel Beweisführung notwendig ist Software Validierung beinhaltet die Entwicklung eines gewissen Vertrauensgrades (¨level of confidence¨) in die Erfüllung der Anforderungen, Benutzererwartungen und automatisierten Softwarefunktionen und features des Gerätes. Durchführung der SoftwareValidierung von DiplIng Johannes Bergsmann Durch die zuständigen Aufsichtsbehörden wird in verschiedenen primär in personensicherheitskritischen Bereichen bei Einführung oder Veränderung von SoftwareSystemen eine Validierung der Software durch den Systembetreiber gefordert. Beispiel Ein Wagenheber wird während der Verifizierung darauf getestet, ob er für mindestens zwei Stunden ein Gewicht von 00 kg anheben kann Ist dies erfolgreich verlaufen, so wird im Rahmen der Validierung überprüft, ob der Wagenheber mit der Hubkraft von 00 kg tatsächlich ein Fahrzeug anheben kann und ob der Nutzer den Wagenheber.
Die ISO verweist an drei Stellen auf die Validierung von Software In den allgemeinen Anforderungen in Kapitel 416, in Kapitel 756 Validierung der Prozesse zur Produktion und zur Dienstleistungserbringung und 76 Lenkung von Überwachungs und Messmitteln Die Formulierungen in allen Kapiteln sind sehr ähnlich und werden hier sinngemäß wiedergegeben. Die finale Validierung konzentriert sich dann auf den tatsächlichen Einsatz der Software und wie sie im konkreten Prozess verwendet wird Für die Medizintechnikbranche ist die Validierung damit letztlich der dokumentierte Nachweis, dass ein System genau das tut, was es tun soll. IEC zum Beispiel fordert in Abschnitt 552, dass der Hersteller einen Software Unit Verification Process etabliert Genauer Er muss eine Strategie, Methoden und Abläufe einführen, um jeden SoftwareTeil zu verifizieren Und dieses auch zur Zulassung dokumentieren und nachweisen.
Die ISO (genau ISO TR ) beschreibt die Anforderungen an die Validierung von Software, die im Rahmen von QMrelevanten Prozessen eingesetzt wird Damit gibt die ISO wertvolle Hinweis, wie Medizinproduktehersteller die Anforderungen der ISO nach ProzessSoftwareValidierung erfüllen können. Ziel der SoftwareValidierung ist der Nachweis, dass der Output beim vorgesehenen Einsatzzweck wie erwartet und reproduzierbar ist und somit die vorher definierten Anforderungen erfüllt wurden Dies muss am Ende ganz klar zu bewerten sein, um zu entscheiden, ob die Software in der beabsichtigten Weise für die GxPrelevanten Prozesse zum Einsatz kommen darf. Validierung anlegen Die Validierung wird, wie die Ermittlung, wieder auf dem entsprechenden Knoten definiert für den sie gelten soll Dazu per RechtsKlick und Auswahl der "KonsistenzValidierung" eine neue Hülle anlegen Name und Bezeichnung der Validierung befüllen und dann kannst du dir wieder per Vorschlag den Klassennamen generieren.
Übersetzung im Kontext von „Validierung“ in DeutschEnglisch von Reverso Context die Validierung, Entwicklung und Validierung, Validierung alternativer. Effiziente Validierung von Excel Arbeitsblättern Ein Plädoyer für tabellengerechtes, anwenderfreundliches Design Ein ExcelArbeitsblatt kann validiergerecht gestaltet werden Ein Ablauf der Validierung im Lebenszyklus eines Berechnungsblattes ist im Schema vorgestellt An typischen Beispielen werden Elemente eines tabellengerechten und. Software Validierung Vorlage 45 Schön software Validierung Vorlage Vorräte Hm Lab Ihr Labormodul Von Hm software Ppt Herunterladen, Großzügig Vali Rung Masterplan Vorlage Zeitgenössisch, Mva 2 0 2 1 Methoden Vali Rung In Der Analytik Ppt.
Validierung von Cloud Computing Systemen, am Beispiel der Azure Cloud Das Webinar zeigt am Beispiel der Microsoft Azure Cloud, wie sich die Validierung von Cloud von onPremiseAnwendungen unterscheidet mehr. Produkte verfügen meist über mehrere Eigenschaften, die die Hersteller sicherstellen müssen Die Entscheidung, ob eine Validierung notwendig ist, müssen Sie nicht pro Produkt/Prozess treffen, sondern pro Eigenschaft (Parameter) Ein stark vereinfachtes Beispiel Eine Spritze muss steril sein und über eine bestimmte Länge verfügen.
Verwenden Der Externen Validierung Im Designer Fur Benutzerdefinierte Formulare
Requirements Engineering Enzyklopaedie Der Wirtschaftsinformatik
Simulation Mit Simit Und Simatic Pcs 7 Am Praktischen Beispiel Id Industry Support Siemens
Software Validierung Beispiel のギャラリー
Grutzeck Software Knowledgebase Beispiel Ag Vip Sql Crm Vertriebskontakte
Qualitatssicherung Von Software Ppt Herunterladen
Software Validierung Kurz Einf Einfuhrung Pdf Kostenfreier Download
Validieren Von Marketing Kampagnen Adobe Campaign
Data Validation In Wpf Andydunkel Net
360 Grad Feedback Fragebogen Muster Beispiele Tipps Qualitat
Fragen Die Eine Beantwortung Erfordern Validierung Questionpro Wissensbasis
V Modell Vs Wasserfallmodell Bei Softwareentwickung
Antwortvalidierung Und Fragevalidierung Questionpro
Transformation Einer Itil V3 Servicekette Zu Itil4
Asp Net Mvc 2 Model Validierung Sascha Dittmann
Validieren Von Marketing Kampagnen Adobe Campaign
Softwarevalidierung Validierung Computergestutzter Systeme Dhc Consulting
Validierung Von Ip Netzelementen All Electronics
Software Validierung Nach Gamp 5 Im Komplettpaket Zur Freigabe Bild 1 3
Sap Validierung In Der Pharmaindustrie Chemanager
Pdf Verifikation Und Validierung Im Produktentstehungsprozess
Was Ist Eine Baseline Microtool Wissen Online
Ciwos Ind Validierung Der Computergestutzten Systeme Gemass V Modell
Validierung In Listen Sharepoint Communardo Software Gmbh
Software Validierung Nach Gamp 5
Software Validierung Kurz Einf Einfuhrung Pdf Kostenfreier Download
Fragen Die Eine Beantwortung Erfordern Validierung Questionpro Wissensbasis
Software Validierung Kurz Einf Einfuhrung Pdf Kostenfreier Download
Der Ce Routenplaner
Validierung In Listen Sharepoint Communardo Software Gmbh
Software Validierung Kurz Einf Einfuhrung Pdf Kostenfreier Download
Infforum Anwendungsentwicklung Vorgehensmodell V Modell
V Modell Wikipedia
Verifizierung Und Validierung Unterschied Definitionen Beispiele
Compomat Schnittstelle Dgti
Prozessvalidierung Definition Beispiel Validierungsplan Erstellen
Software Validierung Kurz Einf Einfuhrung Pdf Kostenfreier Download
Bei Der Validierung Von Anlagen Hilft Eine Gute Planung Geld Zu Sparen Bild 1 2
Software Validierung Kurz Einf Einfuhrung Pdf Kostenfreier Download
Formulardesigner Xima Formcycle Formular Management Software
Hsi Hardware Software Interface Functional Safety Solutions
Software Validierung Nach Gamp 5 Im Komplettpaket Zur Freigabe
Funktionale Sicherheit Von Maschinen Und Anlagen Gemass Din Iso
Software Validierung Kurz Einf Einfuhrung Pdf Kostenfreier Download
Manoverbasierte Validierung Von Hybridantrieben Springerlink
En Funktionale Sicherheit In Der Bahnindustrie Heicon Ulm
Bei Der Validierung Von Anlagen Hilft Eine Gute Planung Geld Zu Sparen
Validierung
Prozess Des Monats Juni Das Spreadsheet Am Beispiel Einer Spesenabrechnung Roxtra
Anforderungsruckverfolgbarkeitsmatrix Rtm Visure Solutions
So Installiert Das Jumpstart Programm Die Solaris Software Solaris 9 9 04 Installationshandbuch
Iso 2 Validierung Von Prozess Software
Validierung Additive Soft Und Hardware Fur Technik Und Wissenschaft Gmbh
Sap Validierung In Der Pharmaindustrie Chemanager
Verification Versus Validation
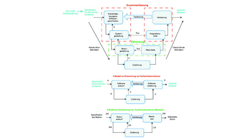
Sicherheitsgerichtete Sps Software Wie Sich Das V Modell Praktikabel Vereinfachen Lasst Steuerungsebene Safety Security Computer Automation
Die Regularien Erfullen Software Validierung Am Beispiel Eines Monitoring Systems Prozesstechnik Online
Systemvalidierung Auditpmk
Sicherheitsgerichtete Sps Software Wie Sich Das V Modell Praktikabel Vereinfachen Lasst Steuerungsebene Safety Security Computer Automation
Das Sprint Ziel Vorlage Und Beispiele Scrum Erfolgreich Anwenden
Die Regularien Erfullen Software Validierung Am Beispiel Eines Monitoring Systems Prozesstechnik Online
So Installiert Das Jumpstart Programm Die Solaris Software Solaris 9 9 04 Installationshandbuch
Projektablauf
07 Software Architektur Und Grobentwurf Flashcards Quizlet
Infforum Anwendungsentwicklung Vorgehensmodell V Modell
Html Seite Validieren Und Dadurch Schneller Html Lernen
Qualitatssicherung Von Software Ppt Herunterladen
Bessere Validierung In Mongodb Compass 1 18 Compass Mongodb Community
Software Entwicklung Gemass Iec
Elm Validierungsfenster
Experten Fur Maschinensicherheit Finken Automation
Ibm Knowledge Center
Computer Validierung Ein Leitfaden Fa R Die Dgti
C A T S Academy
Validierungsansatz Nach Dem Gamp 5 Modell Expectit
Software Input Validierung Systeme Proaktiv Vor Hackerangriffen Schutzen Springerlink
Software Testing Die Forderungen Der Iec Und Fda Erfullen


