Wissen Der Organisation
Das Management von Wissen bedeutet das Wissen der Organisation und die Kompetenzen der Mitarbeiter zu identifizieren, zur Verfügung zu stellen und aufrecht zu erhalten Im Folgenden möchten wir Ihnen Anregungen für eine Vorlage und Beispiele für das Wissen der Organisation in ISO geben, die Sie Ihrem Wissensmanagementprozess zu.
Wissen der organisation. Beim Normelement «Wissen der Organisation», welches in der ISO explizit gefordert wird, geht es genau um die Beantwortung dieser Fragen Der Lösungsansatz empfiehlt sich aber auch für alle anderen Fachthemen Aus unserer Erfahrung wissen wir, dass in Unternehmen bezogen auf Ausbildungsstand und planung einzelner Mitarbeitender. Viele übersetzte Beispielsätze mit "Wissen in der Organisation" – EnglischDeutsch Wörterbuch und Suchmaschine für Millionen von EnglischÜbersetzungen. Der Report „Wissen der organisation – Din en iso interpretiert und für die Praxis erläutert“ beschreibt, wie eine organisation die mindestanforderungen der iso 9001 hinsichtlich.
Wissen ist eine zentrale Ressource einer Organisation Die ISO fordert konkret, dass Organisationen die Verfügbarkeit und Aktualisierung dieser Ressource zur Erfüllung der Normforderungen nachweisen müssen Erfahren Sie in diesem Seminar, wie Sie die Anforderungen der ISO zum Thema Wissensmanagement effizient und zielführend in Ihrem Betrieb umsetzen können. Es wird erlangt durch Erfahrung Es sind Informationen, die im Hinblick auf das Erreichen der Ziele der Organisation angewendet und ausgetauscht werden Definition nach ISO 9000. Neue Termine im offenen Seminarprogramm Neben einer Vielzahl von Neuerungen sind die Anforderungen "Wissen der Organisation", die den zielgerichteten Umgang mit Wissen erstmals zur expliziten Anforderung erheben, eine der großen Herausforderungen, die sich durch die Revision der ISO 9001 für das Qualitätsmanagement ergeben.
Das benötigte Wissen hängt darum auch von der Branche ab, in der eine Organisation tätig ist (Kontext der Organisation) Der Kontext der Organisation umschreibt also auch die Rahmenbedingungen für Prozesse, Ergebnisse und deren Umfeld Je nach Branche ist das Umfeld mehr oder weniger stark reguliert. Hallo Markus, da muss ich dir leider komplett widersprechen Nimm es mir nicht krum aber Punkt 716 Wissen der Organisation bezieht sich vor allem auf das bestehende Wissen welches notwendig ist um die Prozesse durchzuführen. Es wird erlangt durch Erfahrung Es sind Informationen, die im Hinblick auf das Erreichen der Ziele der Organisation angewendet und ausgetauscht werden Definition nach ISO 9000.
Es wird erlangt durch Erfahrung Es sind Informationen, die im Hinblick auf das Erreichen der Ziele der Organisation angewendet und ausgetauscht werden Definition nach ISO 9000. Angelehnt an das Konzept der Balanced Scorecard (BSC) nach Kaplan und Norton, werden konkrete operative Ziele zum Umgang mit dem Wissen der Organisation formuliert Maßnahmen im Bereich des Wissensmanagements werden im Hinblick auf diese Ziele definiert und jeweils einem Ziel zugeordnet. Wissen der Organisation Anmerkung 1 und Definition nach ISO 9001 ANMERKUNG 1 Das Wissen der Organisation ist das Wissen, das organisationsspezifisch ist;.
Wissen der Organisation Was Wissensmanagement Ihrem Unternehmen bringt Ein neuer Aspekt, der zukünftig in Ihrem Managementsystem berücksichtigt werden muss, ist das Thema Wissen In der ISO findet es sich als Wissen der Organisation im Abschnitt 716. Wissen der Organisation – Einführung Die ISO stellt viele Unternehmen vor die Herausforderung, wie mit dem neu geschaffenen Punkt „Wissen der Organisation“ umzugehen ist Kommen Sie mit uns auf eine kleine Tour durch die Normenwelt und sehen Sie, wie. Der Report „Wissen der Organisation – DIN EN ISO interpretiert und für die Praxis erläutert“ beschreibt, wie eine Organisation die Mindestanforderungen der ISO 9001 hinsichtlich der Ressource Wissen erfüllen kann, aber auch welche praxisorientierten Maßnahmen sich für eine nachhaltige Wissensorganisation bewährt haben.
Wissen vermitteln Wenn relevantes Wissen ermittelt wurde, muss es angemessen zur Verfügung gestellt werden Darüber hinaus soll das Wissen vermittelt werden, so dass der Empfänger dieses Wissen auch bestmöglich nutzen kann Es bedarf dafür systematische Ansätze, Wissen in der Organisation zu verteilen. Organisation/Wissen was published in Wissen in der Transnationalisierung on page 285. Wissen der Organisation ist definitiv neu und ich denke es ist nicht nur der Begriff der neu ist sondern die Anforderung an sich auch Also normtechnisch gesehen, ansonsten ist das Thema natürlich steinalt, weil aber niemnd bislng so richtig drauf gepocht hat, war der Leidensdruck auch nicht sonderlich hoch.
Viele übersetzte Beispielsätze mit "Wissen in der Organisation" – EnglischDeutsch Wörterbuch und Suchmaschine für Millionen von EnglischÜbersetzungen. Auszüge aus der Norm (1) Abschnitt 716 –Wissen der Organisation Die Organisation • muss das Wissen bestimmen, das benötigt wird, um ihre Prozesse durchzuführen und die Konformität von Produkten und Dienstleistungen zu erhalten • muss Wissen aufrechterhalten und in erforderlichem Umfang zur Verfügung stellen. Wissen in der Organisation Nocke, Joachim on Amazoncomau *FREE* shipping on eligible orders Wissen in der Organisation.
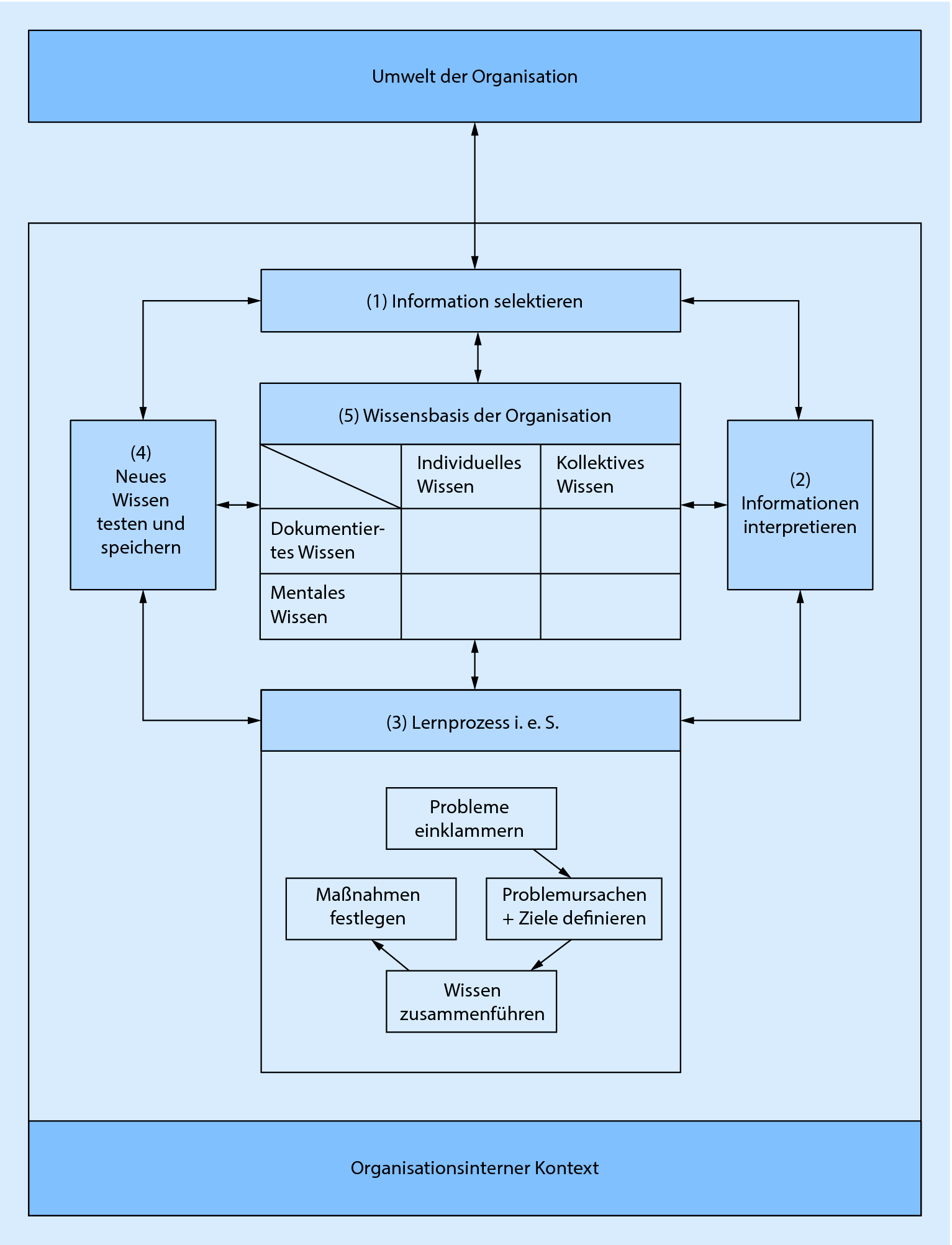
Wissen aufrechterhalten schließt auch Methoden und Lernformen ein, mit denen Wissen innerhalb der Organisation transferiert wird. Das Thema "Wissen der Organisation" wurde im Kapitel 716 der DIN EN ISO neu aufgenommen Hierin werden 4 grundlegende Anforderungen bezüglich des Wissens der Organisation gestellt 1 Wissen bestimmen 2 Wissen aufrechterhalten 3 Wissen vermitteln 4 Zusatzwissen erlangen Im Anhang der ISO werden die Gründe für die. Wissen ist eine zentrale Ressource einer Organisation Die ISO fordert konkret, dass Organisationen die Verfügbarkeit und Aktualisierung dieser Ressource zur Erfüllung der Normforderungen nachweisen müssen Erfahren Sie in diesem Seminar, wie Sie die Anforderungen der ISO zum Thema Wissensmanagement effizient und zielführend in Ihrem Betrieb umsetzen können.
Wissen der Organisation Anmerkung 1 und Definition nach ISO 9001 ANMERKUNG 1 Das Wissen der Organisation ist das Wissen, das organisationsspezifisch ist;. 2) Der Begriff „organisational“ im Kontext der Voraussetzung hierfür ist die Kenntnis über (Re)Organisation von Arbeit beschreibt struk aktuelle Marktentwicklungen und Wissen über turelle Veränderungen, die sowohl innerhalb technische Produktionsprozesse und Material von Organisationen auftreten als auch die Or ganisationsstruktur. Angelehnt an das Konzept der Balanced Scorecard (BSC) nach Kaplan und Norton, werden konkrete operative Ziele zum Umgang mit dem Wissen der Organisation formuliert Maßnahmen im Bereich des Wissensmanagements werden im Hinblick auf diese Ziele definiert und jeweils einem Ziel zugeordnet.
Angelehnt an das Konzept der Balanced Scorecard (BSC) nach Kaplan und Norton, werden hierbei konkrete operative Ziele zum Umgang mit dem Wissen der Organisation formuliert Maßnahmen im Bereich des Wissensmanagements werden nun im Hinblick auf diese Ziele definiert und jeweils einem Ziel zugeordnet. Wissen aufrechterhalten – Wissen auf geeignete Art und Weise bewahren, sichern, aber auch vor Verlust oder unberechtigtem Zugriff schützen;. Schlagwort 716 Wissen der Organisation Das Wissensmanagement der neuen ISO Posted on 17 Oktober 17 24 März Hinterlasse einen Kommentar Was ist Wissensmanagement und was fordert die Norm?.
Viele übersetzte Beispielsätze mit "Wissen der Organisation" – EnglischDeutsch Wörterbuch und Suchmaschine für Millionen von EnglischÜbersetzungen. Schlagwort Wissen der Organisation Das Wissensmanagement der neuen ISO Posted on 17 Oktober 17 24 März Hinterlasse einen Kommentar Was ist Wissensmanagement und was fordert die Norm?. Wissen ist eine zentrale Ressource einer Organisation Die ISO fordert konkret, dass Organisationen die Verfügbarkeit und Aktualisierung dieser Ressource zur Erfüllung der Normforderungen nachweisen müssen Erfahren Sie in diesem Seminar, wie Sie die Anforderungen der ISO zum Thema Wissensmanagement effizient und zielführend in Ihrem Betrieb umsetzen können.
Mit dem Unterschied zwischen dem Wissen der Organisation und der Kompetenz von Mitarbeitern habe ich mich in einem vorhergehenden Blogbeitrag schon eingehend beschäftigt Daher möchte ich an dieser Stelle explizit auf die Anforderungen der ISO im Bereich Wissen der Organisation eingehen. 2) Der Begriff „organisational“ im Kontext der Voraussetzung hierfür ist die Kenntnis über (Re)Organisation von Arbeit beschreibt struk aktuelle Marktentwicklungen und Wissen über turelle Veränderungen, die sowohl innerhalb technische Produktionsprozesse und Material von Organisationen auftreten als auch die Or ganisationsstruktur. Diese Entwicklung wird nun auch in der DIN EN ISO aufgegriffen, die seit 15 den professionellen Umgang mit dem Wissen der Organisation fordert Weiterhin undurchsichtig bleibt jedoch für viele Verantwortliche der Prozess, durch den das relevante Wissen im Unternehmen gehalten werden kann.
Wissen wird künftig in der ISO unter dem neuen Normabschnitt 716 eingegliedert Unsere Experten zeigen Ihnen Wege und Maßnahmen zu € 239,00 Online Version. Das Thema "Wissen der Organisation" wurde im Kapitel 716 der DIN EN ISO neu aufgenommen Hierin werden 4 grundlegende Anforderungen bezüglich des Wissens der Organisation gestellt 1 Wissen bestimmen 2 Wissen aufrechterhalten 3 Wissen vermitteln 4 Zusatzwissen erlangen Im Anhang der ISO werden die Gründe für die. Notwendiges Wissen für die Durchführung der Prozesse sowie die Konformität der Produkte und Dienstleistungen bestimmen, 2 Wissen aufrechterhalten und in ausreichendem Umfang vermitteln, 3 das vorhandene Wissen der Organisation im Vergleich mit erkennbaren Veränderungen betrachten und 4 notwendiges Zusatzwissen erlangen.
Wissen der Organisation Hier geht es um NEUES Wissen!. In Anhang „Wissen der Organisation“ (DIN EN ISO , Anhang A, 15) heißt es, dass es der Organisation selbst obliegt, ein für sie sinnvolles Gleichgewicht herzustellen Es geht der Norm keineswegs um eine akribische Wissensdokumentation, sondern vielmehr um eine für die spezifische Situation. Es wird erlangt durch Erfahrung Es sind Informationen, die im Hinblick auf das Erreichen der Ziele der Organisation angewendet und ausgetauscht werden Definition nach ISO 9000.
Der Report „Wissen der Organisation – DIN EN ISO interpretiert und für die Praxis erläutert“ reflektiert die neuen Anforderungen und gibt pragmatische Antworten, die das. Angelehnt an das Konzept der Balanced Scorecard (BSC) nach Kaplan und Norton, werden konkrete operative Ziele zum Umgang mit dem Wissen der Organisation formuliert Maßnahmen im Bereich des Wissensmanagements werden im Hinblick auf diese Ziele definiert und jeweils einem Ziel zugeordnet. Die ISO stellt viele Unternehmen vor die Herausforderung, wie mit dem neu geschaffenen Punkt „Wissen der Organisation“ umzugehen ist Kommen Sie mit uns auf eine kleine Tour durch die Normenwelt und sehen Sie, wie Mit der Neufassung der ISO wird erstmalig die Bedeutung des Wissens für das Qualitätsmanagement hervorgehoben.
Zum spezifischen Wissen der Organisation wird immer wieder auf Stellenbeschreibungen und Schulungspläne verwiesen Diese sind jedoch ausschlaggebend für das personengebundene Wissen Anhang der ISO betont jedoch die Notwendigkeit, den spezifischen Wissensstand zu bestimmen und zu steuern, der von der Organisation. Psychologischer Vertrag "L'essentiel est invisible pour les yeux" das Wesentliche ist für die Augen unsichtbar Bereits der Schriftsteller Antoine de SaintExupéry sprach in seinem kleinen Prinzen davon, dass man im Leben viel häufiger hinter die Fassade von den Dingen sehen muss, um wirdlich zu verstehen, wie die langfristigen Ziele und Wünsche eines Menschens aussehen. Wissen wird künftig in der ISO unter dem neuen Normabschnitt 716 eingegliedert Unsere Experten zeigen Ihnen Wege und Maßnahmen zu € 239,00 Online Version.
Wissen wird künftig in der ISO unter dem neuen Normabschnitt 716 eingegliedert Unsere Experten zeigen Ihnen Wege und Maßnahmen zu € 239,00 Online Version. Psychologischer Vertrag "L'essentiel est invisible pour les yeux" das Wesentliche ist für die Augen unsichtbar Bereits der Schriftsteller Antoine de SaintExupéry sprach in seinem kleinen Prinzen davon, dass man im Leben viel häufiger hinter die Fassade von den Dingen sehen muss, um wirdlich zu verstehen, wie die langfristigen Ziele und Wünsche eines Menschens aussehen. Verständnis von Wissen als „Justified True Belief“ auf und stellt den Zusammenhang zwischen Informationen und Wissen her 1 Grundlage des Verständnisses von Wissensmanagement ist die Einordnung von Wissen als Ressource der Organisation, die es zielgerichtet, zB untersetzt durch konkrete „Wissensziele“, zu nutzen gilt.
Auszüge aus der Norm (1) Abschnitt 716 –Wissen der Organisation Die Organisation • muss das Wissen bestimmen, das benötigt wird, um ihre Prozesse durchzuführen und die Konformität von Produkten und Dienstleistungen zu erhalten • muss Wissen aufrechterhalten und in erforderlichem Umfang zur Verfügung stellen. Wissen der Organisation Anmerkung 1 und Definition nach ISO 9001 ANMERKUNG 1 Das Wissen der Organisation ist das Wissen, das organisationsspezifisch ist;. Schlagwort Wissen der Organisation Das Wissensmanagement der neuen ISO Posted on 17 Oktober 17 24 März Hinterlasse einen Kommentar Was ist Wissensmanagement und was fordert die Norm?.
Bundesbaublatt
2
Wissensmanagement In Der Pflege Anforderungen An Wissen Der Organisation Iso 9001 15 Und Umsetzung Im Betreuten Wohnen German Edition Sabitzer Zdena Amazon Com Books
Wissen Der Organisation のギャラリー
Wissen Der Organisation Pdf Free Download
Iso 9000 Wissen Der Organisation Praxisleitfaden Wissen Organisation
Http Www Qmhandbuch De Documents Ledeprobebrand Pdf
Vqz Bonn Chance Und Risiko Die Revision Der Iso Pdf Kostenfreier Download
Vergleich Der Din En Iso 9001 15 Mit Dem Pdca Zyklus Deming Kreis Vorlage Business Wissen De
2
Wissensmanagement Wissensmanagement Kompetenz Site
Doris Bfs De Jspui Bitstream Urn Nbn De 0221 3 Bfs 14 Fm53 Korr Pdf
2
Whitepaper Learning Change Wandel Zur Lernenden Organisation
Http Www Gqmg De Dokumente Jahrestagung 18 Folien Jt 18 W1p1 Praesentation Kurscheid Umstellung Iso 9001 15 Pdf
Die Wichtigsten Anderungen Der Ppt Herunterladen
Die Wichtigsten Anderungen Der Ppt Herunterladen
Wissen Der Organisation Norm Kapitel Iso 9001 Abschnitt 7 1 6
Report Wissen Der Organisation Pumacy Technologies Ag
Www Schillinger Partner De Fileadmin Schillinger Upload Download Dokumente Ausblick Iso 9001 Pdf
Wissensmanagement Qm Wissen Der Organisation
Silo Tips Download Wissen Der Organisation
Iso 9001 15 Wissen Der Organisation
Report Wissen Der Organisation Pumacy Technologies Ag
2
Wissen Der Organisation Pdf Free Download
Diagnose Der Organisation Zur Entwicklung Der Organisationsstruktur Und Des Organigramms Checkliste Business Wissen De
Die Neue Iso Reihe Wissen Der Organisation
Www Studocu Com De Document Universitaet Osnabrueck Tutorium Grundlagen Der Organisation Zusammenfassungen Grundlagen Der Organisation View
Bausteine Modell Im Wissensmanagement Youtube
Aufbau Und Grundprinzipien Der Iso Pdf Free Download
Was Fordert Die Iso 9001 15 Zum Wissen Der Organisation Blog Der Losungsfabrik
Wissensmanagement Und Die Iso 9001 Sowie Deren Auswirkungen Auf Proje
2
Wissen Der Organisation
Silo Tips Download Wissen Der Organisation
Kap 7 1 5 2 Messtechnische Ruckfuhrbarkeit 7 1 6 Wissen Der Organisation Iso 9001 Youtube
Wissensmanagement Springerlink
Die Wichtigsten Anderungen Der Ppt Herunterladen
Wissensmanagement Und Iso 9001 Dgq Blog Dgq Blog
Www Vace At Fileadmin Content Group Mgmt Handbuch 0819 Pdf
Www Bibb De Dokumente Pdf 4 10 Pdf
Wissensmanagement Im Baugewerbe This Tiefbau Hochbau Ingenieurbau Strassenbau
Iso 9001 15 Praktische Inputs Zur Integration In Office 365
Komplettlosung Lebendiges Wissensmanagement
Whitepaper Wissen Erschliessen Im Sinne Der Iso 9001 15 Intergator Smart Search
2
Lernen Und Wissen In Der Industrie 4 0 Torsten Fell Academy
2
Der Tuv Umweltmanagement Berater
Report Wissen Der Organisation Pumacy Technologies Ag
Wissen In Der Norm Iso 9001 Gfwm
Ist Iso 9001 15 In Der Informationsgesellschaft Angekommen Qz Online De
Organisation Von Wissensthemen Und Prozessgestaltung Im Wissensmanagement
Fp 24 Beschaftigungsmodell Fp24 Teambook
Q Tbn And9gcqueshc9jtisti9xh5qjqfalqevl3h1m3ntj 3ycf8mcei80dsj Usqp Cau
Iso 9001 15 Sonderdruck Beitragsreihe Zur Pdf Kostenfreier Download
Die Neue Iso 9001 15 Ein Praxis Ratgeber Fur Die Normenumstellung Pdf Kostenfreier Download
Wie Communities Den Umgang Mit Dem Wissen Der Organisation Verbessern Dgq Blog Dgq Blog
Vorest Ag Vorest Ag Twitter
Www Uni Due De Imperia Md Content Absolventenehrung 12 12 Hesse Poster Pdf
Musterhandbuch Handel Nach Din En Iso 9001 08
Iso 9001 15 Praktische Inputs Zur Integration In Office 365
Vorbemerkung
Bausteine Modell Im Wissensmanagement Youtube
Zwecke Zur Abbildung Der Organisation In Einem Organigramm Vorlage Business Wissen De
Kopfmonopole Im Unternehmen Personalarbeit Wissensmanagement Unternehmungen
Organisationelles Gedachtnis Medienwiki
Learnact Gmbh Wissensmanagement Newsletter September 01
Pdf Kr Investition In Wissen Hinter Dem Begriff Wissensmanagement Stehen Konzepte Zur Verbesserung Der Betrieblichen Wissenskommunikation Und Der Nutzbarmachung Des Organisationalen Wissens
Tuv Rheinland Praxisdialog Umstellung Auf Die Iso 9001 15 Und Iso Beispiele Aus Der Praxis Pdf Kostenfreier Download
Report Wissen Der Organisation Pumacy Technologies Ag
Wissen Der Organisation In Iso 9001 Was Sagt Die Norm I Dqs
Hinweise Der Iso Organisation Ppt Video Online Herunterladen
Iso 9001 15 Praktische Inputs Zur Integration In Office 365
Handbuch Regelwerk Zur Norm Din En Iso 9001 14 Entwurf Manualzz
Die Wichtigsten Anderungen Der Ppt Herunterladen
Mit Intergator Wissen Iso 9001 15 Gerecht Erschliessen Intergator
Die Neue Iso Reihe Wissen Der Organisation
2
Wissen Und Iso 9001 15 Lehmannspro De
Blogeintrag Wissensmanagement
Wissensmanagement Springerlink
Wissen Der Organisation Norm Kapitel Iso 9001 Abschnitt 7 1 6
Wissen Der Organisation Praktisch Umsetzen Technologie Und Grunderzentrum Niederrhein Tzn
Ppt 2 Grundsatzliche Einteilung Der Wissensarten 2 1 Explizites Wissen 2 2 Stilles Wissen 2 3 Implizites Wissen Powerpoint Presentation Id
Modul 17 6 Betrieb Und Gestaltung Von Organisationen Zwecke Und Ziele Der Organisation Diagram Quizlet
Wissensmanagement Springerlink
Iso 9001 15 Praktische Inputs Zur Integration In Office 365
Pdf Zeitreihen Zum Status Von Wissen Und Kompetenzen Im Kontext Der Norm Iso 9001 15
Www Taw De Cms Taw File Phtml Slfdnr 5198 Disp Dl
Die Neue Rolle Des Intranets Im Digitalen Arbeitsplatz
Wissen Der Organisation Was Wissensmanagement Ihrem Unternehmen Bringt Weka
Iso 9000 Wissen Der Organisation Praxisleitfaden Wissen Organisation
Www Laendlekurs Com Laendlekurs Images Management Thesenpapier Wachsendeorg Pdf
2
Iso 9001 15 Welche Auswirkungen Hat Die Neue Iso Norm 9001 15 A
Wissensmanagement In Der Norm Iso 9001 Pdf Free Download
2
Silo Tips Download Wissen Der Organisation
Wissen Der Organisation Einfuhrung Wissen Organisation
Webinar Prozessorientiertes Wissensmanagement Mit Weasl Youtube


