Didaktisches Konzept Beispiel
Praktische Beispielsätze Automatisch ausgesuchte Beispiele auf Deutsch „Hätten Bildungspolitiker diese einfache Volksweisheit beherzigt, wäre Generationen von Grundschülern die völlig unzulängliche, didaktisch geradezu fahrlässige Methode ' Schreiben nach Gehör ' erspart geblieben FreieWeltnet, 29 März 19 „Fortbildungen über „Anders streiten“ und den didaktisch guten.
Didaktisches konzept beispiel. Gemäß Modul 1 identisch auf die schulpraktischen Studien bezogene Lehrveranstaltung, gemäß Anl 2 GHPO I) Am Beginn der schulpraktischen Studien steht eine Lehrveranstaltung zur Einführung in die. DIDAKTISCHES KONZEPT des von der Europäischen Union unterstützen internationalen Projektes Das von der Europäischen Union finanzierte und von der Universität Bielefeld koordinierte Projekt “Biotechnologie in unserem Leben” wird als internationaler Projektkurs mit Schüleraustausch durchgeführt. Die didaktischen Konzepte an Schulen, in der Ausbildung, in der Hochschule und in Institutionen der Weiterbildung unterscheiden sich aus gutem Grund voneinander Deshalb wurde das Lehrpersonal an Schulen und Berufsschulen beispielsweise nicht nach „Blended Learning“ gefragt.
Mastory übersetzt Themen aus Fachlehrplänen der Mathematik für die Primarstufe oder die Sekundarstufe I in spannende Geschichten, um Schüler*innen in hochdynamische Mitmachspiele zu verwickeln. Mathematik – das knowing how der Fantasie!. Bei der didaktischen Konzeption geht es darum, alle wesentlichen Komponenten der geplanten Lernumgebung auszuloten und in einer lernförderlichen Weise miteinander zu kombinieren Technikverliebtheit und persönliche Vorlieben haben beim ELearning keinen Platz Es geht nur um mediendidaktische Fragen, wie Welche Medien sind am besten geeignet, um den Lernstoff zu präsentieren?.
Didaktisches Konzept Mathematik – das Knowhow der Fantasie!. Literaturverzeichnis richtig erstellen in Word;. Pädagogischdidaktisches Konzept Berufsfachschulen, überbetriebliche Kurse, Betriebe Berufliche Grundbildung Hauswirtschaft EBA/EFZ Luzern, 4 Juni 16 2/11 1 Pädagogischdidaktisches Konzept Beispiel für eine Lernsequenz für die BFS und den üK entwickelt In der Folge wird zuerst die.
Didaktische Kompetenz hat insbersondere, wer wissenschaftlich fundierte Konzepte der Vermittlung, Aneignung, Diagnose und Förderung fachlichen und fächerübergreifenden Könnens und Wissens darstellen, einschätzen und umsetzen kann. Ein didaktisches Konzept für den Literaturunterricht am Beispiel der Kurzgeschichten "Nachts schlafen die Ratten doch" von Wolfgang Borchert und "Glück haben" von Elisabeth Langgässer Hochschule Universität DuisburgEssen Note 1,7 Jahr 17 Seiten 21 Katalognummer V ISBN (eBook) ISBN (Buch) Sprache Deutsch. Alle drei Arten sind unterschiedliche didaktische Konzepte für deinen Unterricht Je nachdem für welches Konzept du dich entscheidest, entscheidest du auch darüber, ob deine Schüler*innen handlungsorientiert, selbstbestimmt oder projektorientiert lernen, denn Didaktik ist ja auch die Wissenschaft des Lernens.
Didaktisches Konzept Die Besonderheit unseres LehrLernkonzeptes liegt darin, dass Studierende nicht nur auf Basis von Theorien lernen, sondern, in Anlehnung an das ScientistPractitioner Modell (zB Rupp & Beal, 07) und dem Experiential Learning (Kolb & Kolb, 17), auf Grundlage von gemachten Erfahrungen. Didaktisches Konzept Wie funktioniert das digitale Lernen mit eCademy?. 1 „Einführung in die Unterrichtsplanung“ (Konzepte didaktischer Reflexion Beobachtung, Planung, Evaluation;.
Viele übersetzte Beispielsätze mit "didaktisches Konzept" – EnglischDeutsch Wörterbuch und Suchmaschine für Millionen von EnglischÜbersetzungen. 1 Didaktisches Konzept des Peer Review Bewertungsverfahrens und dessen Umsetzung auf der ILIAS 5 Lernplattform Luise Kaufmann & Theresa Ludwig kaufmann@hftleipzigde, ludwig@hftleipzigde. Mathalaxie ist der Name einer von uns entwickelten Fantasiewelt, die für die Altersgruppe der Teilnehmer*innen interessant ist und dabei einfach genug gestrickt, dass Elementarmathematik darin zum nützlichen und authentischen Werkzeug der Problemlösung werden kann Alle mathematischen Themen werden bei uns übersetzt in Bestandteile einer.
April 22, Bitte klicken Sie auf "Zustimmen", damit wir Ihnen weitere Informationen zu Produkten von Cornelsen eCademy, zum Beispiel via EMail, zukommen lassen können Wenn Sie auf Zustimmen klicken, dann willigen Sie ein, dass Ihre personenbezogenen Daten laut. Seitenränder – Randabstände in Word einstellen in 30 Sekunden. Bezüglich der Vermittlung fachlicher Kompetenzen, gelten die Kurzgeschichten Nachts schlafen die Ratten doch (Borchert, 1947) und Glück haben (Langgässer, 1946) also als didaktisch geeignet und vor allem ihre gegenseitige Ergänzung begründet die Auswahl der Werke für den Literaturunterricht.
Http Www Ciando Com Img Books Extract Lp Pdf
2
Didaktisches Konzept Lehrplan Evangelische Religion Gymnasium Sek I Ppt Video Online Herunterladen
Didaktisches Konzept Beispiel のギャラリー
Www Bwpat De Ausgabe 14 Juni 08
Pdf Pragmatismus Als Theoretische Grundlage Fur Die Konzeption Von Elearning
Didaktisches Konzept Fur E Learning Projekte Neue Lernwelten
Http Peter Baumgartner Name Wp Content Uploads 12 12 Pdv E Book Kapitel 2 Pdf
Unterrichtsentwurf Tipps Konkretes Beispiel Backwinkel Blog
Www Jff De Fileadmin User Upload Jff Veroeffentlichungen 19 Jff Muenchen Veroeffentlichung 19 Didaktisches Design Padigi Pdf Pdf
Http Oops Uni Oldenburg De 27 1 Komler14 Pdf
Www Ethz Ch Content Dam Ethz Special Interest Dual Educeth Dam Documents Unterrichtsmaterialien Technik In Der Allgemeinbildung Dokumente Ta Didaktisches Konzept Pdf
Schreiben Lmu Studocu
Virtualisierungsgrad Digital Lehren
Ein Didaktisches Konzept Fur Den Literaturunterricht Am Grin
Didaktisches Dreieck Didagma
Multimediale Lehre An Der Universitat Potsdam Didaktik Der
Studienseminar Rlp De Fileadmin User Upload Studienseminar Rlp De Sp Downloadbereich Leitf Leitfaden Didaktische Abschnittsplanung 1 1 Pdf
Www Budrich Journals De Index Php Hibifo Article Viewfile
Spielerisch Programmieren Lernen Unterrichtsmaterial Unterrichtsmaterial Im Fach Informatik Itg Programmieren Lernen Programmieren Lernen
Www E Teaching Org Materialien Artikel Langtext 15 Wedekind Joachim Didaktische Entwurfsmuster Und Unterrichtsmethoden Pdf
Das Didaktische Konzept Der Problemorientierung Grin
Online Kurs Zum Wissenschaftlichen Arbeiten Didaktisches Konzept Digital Gestutztes Lehren Und Lernen In Hessen
Texte Zur Didaktik
Ein Didaktisches Konzept Fur Den Literaturunterricht Am Beispiel Der Kurzgeschichten Nachts Schlafen Die Ratten Doch Von Wolfgang Borchert Und Gluck Haben Von Elisabeth Langgasser Amazon De Anonym Bucher
Publishup Uni Potsdam De Files 445 Klingber Pdf
Multimediale Lehre An Der Universitat Potsdam Didaktik Der
Isbn Integrative Landeskunde Ein Didaktisches Konzept Fur Deutsch Als Fremdsprache In China Am Beispiel Des Einsatzes Von Werbung Neu Gebraucht Kaufen
Www Wb Uni Freiburg De Inhalte Pdfs Oh Projekt Resiliente Technische Systeme Didaktische Handreichung Zur Gestaltung
1 Zusatz Didaktische Konzept Online Schreibtrainer Augundohr
Www Schulportal Thueringen De Get Data E40ca19f 3070 4080 93ce D62c7b4428a2 Didaktisch Methodische gestaltung Pdf
Phbl Opus Phlb De Files 8 Dissertation Kohl Pdf
Entwicklung Interkultureller Handlungskompetenz Von Yuan Yang Portofrei Bei Bucher De Bestellen
Www Goethe De Resources Files Pdf22 Daf Baustein1 Pdf
Didaktisches Konzept Stadt Land Geld Brebit
Datei Didaktisches Konzept Der Grunen Padagogik Jpg Wikipedia
Die Didaktische Analyse Oder Padagogische Hochschule
Didaktisches Konzept Die Geekakademie
Www Frankfurt University De Fileadmin Standard Hochschule Ueber Uns Maincareer Publikationen Didaktik Bl Konzept Allg Handlungsempfehlung Pdf
Unterrichtsentwurf Tipps Konkretes Beispiel Backwinkel Blog
Www Social Augmented Learning De Wp Content Uploads 15 04 Sal Didaktisches Konzept Pdf
Didaktische Modelle Lernen Neu Denken
Anzeige Von Entwicklungsdidaktik Als Antwort Auf Den Anspruch Der Individualisierung In Der Inklusiven Schule Zeitschrift Fur Inklusion
Didaktik Der Erwachsenenbildung Lehren Lernen Wissen Wb Web
Www Verbraucherzentrale Brandenburg De Sites Default Files 18 05 Verbraucherbildungsunterricht planen Pdf
Das Didaktische Konzept Des Portfolios Ppt Herunterladen
Socialnet Lexikon Elementardidaktik Socialnet De
Virtuelles Tutorium E Teaching Org
Http Www Education21 Ch Sites Default Files Uploads Pdf D Campus Cohep D Gesamtdokument Pdf
Grundlagen Der Fachdidaktik Chemie Didaktische Transformation
Http Www Zfsl Krefeld Nrw De Seminar Gyge Download Schriftliche Unterrichtsplanung Mai 101 Pdf
Digitalisierung Der Bildung Didaktik Welche Didaktischen Konzepte Werden Von Lehrenden Eigentlich Eingesetzt Digitalisierung Der Bildung
Konzept
Www Wb Uni Freiburg De Inhalte Pdfs Oh Projekt Resiliente Technische Systeme Didaktische Handreichung Zur Gestaltung
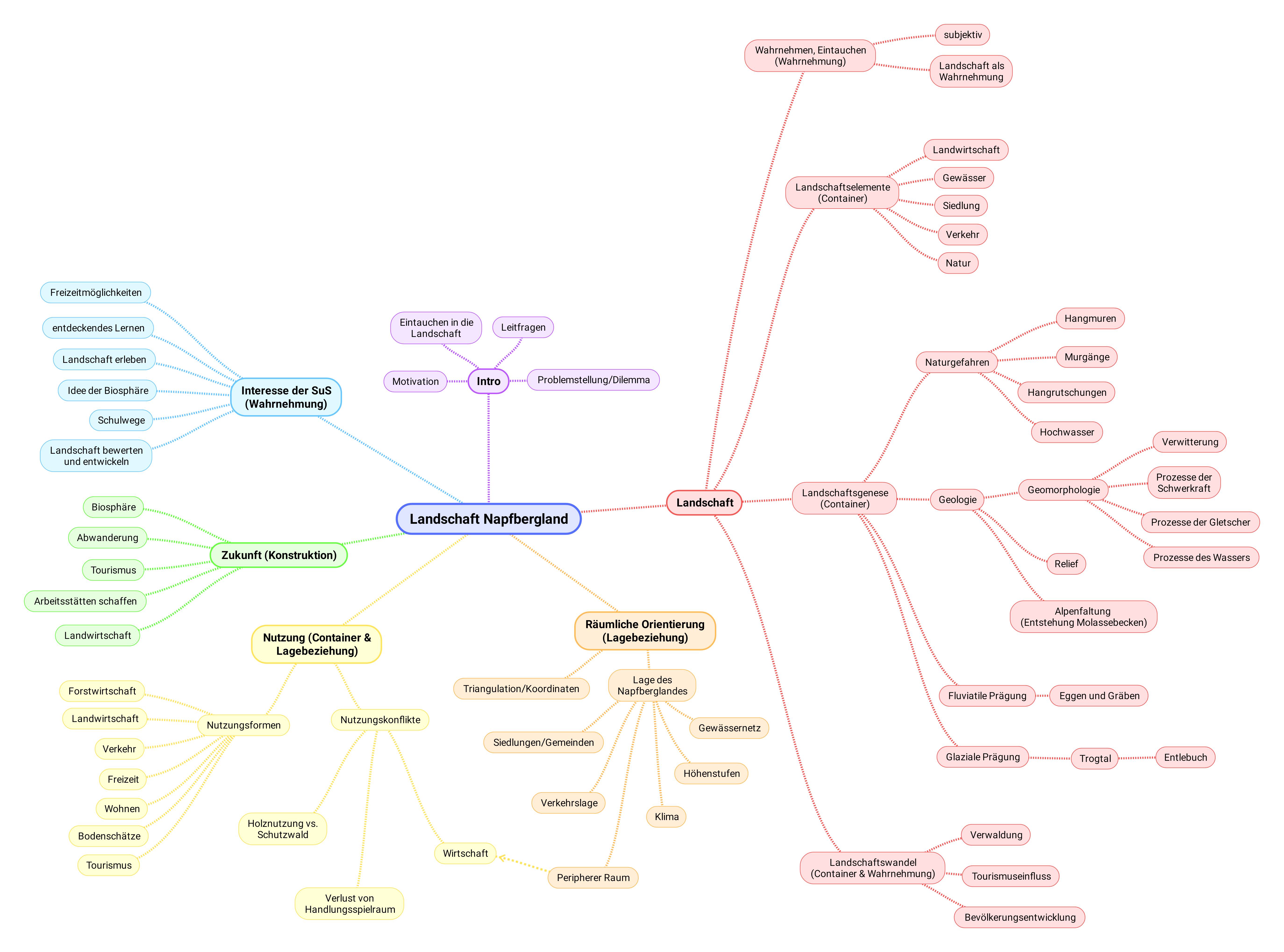
Brennpunkt Landschaft Schweiz
Www Ingenieurpaedagogik Ovgu De Ingenieurpaedagogik Media Downloads Arbeitsberichte Arbeitsbericht 75 P 964 Pdf
Methodisch Didaktisches Konzept Alterna Bildungs Akademie
Constructive Alignment E Teaching Org
Was Ist Eigentlich Didaktik Und Welche Bedeutung Hat Sie Fur Digitale Lernformate Elearning Journal Online
Matthias Risch Physik Der Fahrzeuge Nach Dem Didaktischen Konzept Von Wagenschein
Busuu Im Test Erfahrungen Mit Der Sprachlernapp
Www Uni Bamberg De Fileadmin Uni Fakultaeten Split Lehrstuehle Didaktik Deutsch Daten Downloads Pruefungsaufgaben Grundschule Fachdidaktik 12 I Pdf
Studienseminar Rlp De Fileadmin User Upload Studienseminar Rlp De Mz Bilder Download Journale Journal Unterrichtsentwurf 05 17 Pdf
Http Www Zhb Tu Dortmund De Hd Media Publikationen Artikel Journal Hd 1 2 13 Artikel Baumert May Pdf
2 Didaktischer Ansatz
Http Waste Informatik Hu Berlin De Lehre Ss11 Mis Ablaufplan Ue Pdf
Didaktische Konzeption Des Tele Lernens
Www Fhnw Ch De Die Fhnw Hochschulen Ph Institute Institut Kindergarten Unterstufe Nmg Unterricht Kompetent Planen Media B Zusammenfassung Konzeptionen Studienmaterial Ph Fhnw
Didaktik Der Geometrie Ws 07 08
Pdf Kahoot Im Deutschunterricht Einsatzszenarien Und Eine Didaktische Analyse
Pdf Didaktische Konzeption Von Serious Games Zur Verknupfung Von Spiel Und Lernangeboten
Blended Learning In Der Praxis Auf Die Mischung Kommt Es An
Didaktisches Konzept Im Forderschwerpunkt Lernen Am Beispiel Des Erklarens Seminararbeit Hausarbeit
Www Fhnw Ch De Die Fhnw Hochschulen Ph Institute Institut Kindergarten Unterstufe Nmg Unterricht Kompetent Planen Media B Zusammenfassung Konzeptionen Studienmaterial Ph Fhnw
Physik Der Fahrzeuge Nach Dem Didaktischen Konzept Von Wagenschein Beispiele Zur Physik Nach Der Exemplarischen Methode Und Dem Didaktischen Konzept Von Martin Wagenschein Beitrage Zur Didaktik Amazon De Risch Matthias Bucher
Wiederholung Und Vertiefung Von Lerninhalten Digitale Differenzierungsmatrix
Rgeo De Conceptual Change
2
Assimil Erfahrungen Die Sprachkurse Im Langzeit Test
Studienseminar Koblenz Didaktische Analyse Und Intentionen Entscheidungen Zur Didaktik Im Zusammenhang Mit Dem Stundenentwurf Pdf Free Download
Www Schiller Bochum De Joomla Images Lernen Downloads Hybridunterricht Pdf
Didaktisches Konzept Im Forderschwerpunkt Lernen Am Beispiel Des Erklarens Seminararbeit Hausarbeit
Das Lernen Neu Erfinden Physicsnet
Buchkonzept Didaktische Und Thematische Einfuhrung Springerlink
Didaktisches Konzept Fur E Learning Projekte Neue Lernwelten
Didaktische Analyse Und Reduktion Interpretation Im Kontext Leitender Paradigmen Fur Die Didaktisch Methodische Gestaltung Beruflicher Lehr Lernprozesse Bwp Berufs Und Wirtschaftspadagogik Online
Die Didaktische Route Wiki Herrspitau De
Brennpunkt Landschaft Schweiz
Studienseminar Rlp De Fileadmin User Upload Studienseminar Rlp De Sp Downloadbereich Leitf Leitfaden Didaktische Abschnittsplanung 1 1 Pdf
Http Peter Baumgartner Name Wp Content Uploads 12 12 Pdv E Book Kapitel 2 Pdf
Www Wb Uni Freiburg De Inhalte Pdfs Oh Projekt Resiliente Technische Systeme Didaktische Handreichung Zur Gestaltung
Pdf Physiotherapieausbildung 3 0 Online Peer Tutoring In Der Fachpraktischen Ausbildung Ausgangssituation Und Didaktisches Konzept
Grundlagen Der Fachdidaktik Chemie Didaktische Transformation
E Didaktik Digital Lehren
Kultur Und Sprache Eine Kontrastive Analyse Als Didaktisches Konzept Am Beispiel Des Deutschen Und Arabischen Werkstattreihe Deutsch Als Fremdsprache Band 18 Amazon De Haddad Najm Bucher
Didaktisches Konzept
Buchkonzept Didaktische Und Thematische Einfuhrung Springerlink
2
Eldorado Tu Dortmund De Bitstream 03 1 Studienarbeit Flake Final Pdf
Www Zfsl Nrw De Rec Seminar Gyge Seminarprogramm Der Didaktische Dreiklang Pdf
4 Das Unterrichtskonzept Selbstgesteuertes Problemlosendes Lernen Pdf Kostenfreier Download


