Sil Level Bestimmen
• entspricht SIL 3 gemäß IEC • entspricht SILCL 3 gemäß EN 661 Um den Performance Level (PL) gemäß EN ISO der gesamten Sicherheitsfunktion (zB Sensor, Logik, Aktor) zu bestimmen, ist eine Betrachtung aller relevanten Komponenten erforderlich 24 Technische Daten Allgemeine Daten.
Sil level bestimmen. In Übungen werden verschiedene virtuelle Testumgebungen (MiL, SiL, Hil) vorgestellt und deren korrekte Anwendung geübt Zusätzliche statische und dynamische Testverfahren für den Automobilbereich, die den ISTQB® Foundation Level ergänzen, werden in Übungen eingeführt und vertieft. In diesem Fall müssen bewegliche Vorsicht!. Safety Integrity Level (SIL) Die Risikoanalyse zur Ermittlung der erforderlichen Risikoreduzierung PepperlFuchs verwendet Cookies, um Ihnen den bestmöglichen Service zu gewährleisten Wenn Sie auf der Seite weitersurfen, stimmen Sie der CookieNutzung zu.
IEC SIL An SIL is one of four levels, each corresponding to a range of target likelihood of failures of a safety function Note that an SIL is a property of a safety function rather than of a system or any part of a system ANSI/ISA 84 (3177) Discrete level (one out of four) for specifying the safety integrity requirements of the SIFs to be allocated to the SILs. EN 661 assigns a safety integrity level (SIL) from 1 to 3 based on the severity of potential harm and the probability of the harm occurring Image credit TUV Each of these parameters is scored from 1 to 5, with 5 being the “worst,” or least safe situation, and their scores are summed to determine a class (Cl). Functional Safety—Safety Integrity Level (SIL) and Performance Level (PL) Basic Knowledge on Safety Integrity Level (SIL) and Performance Level (PL) Technical equipment can pose a safety risk so dangerous that people should not be exposed to the equipment In such cases, the relevant risks must be reduced to meet the need for safe operation.
The higher the number of the safety integrity level (SIL), the higher the reduction of the risk The SIL is therefore a relative measure of the probability that the safety system can correctly provide the required safety functions for a specific period There are different approaches for determining the required SIL of a plant or plant component. Moduls Dieser Ansatz ermöglicht dem Benutzer das Bestimmen des Effekts der Verwendung von mehreren Relaiskontakten (das erforderlich ist, um eine SIL 2Ebene für eine Sicherheitskette zu erreichen) Die Verwendung von nur einem Relaiskontakt ermöglicht dem Benutzer den Aufbau einer SIL 1Sicherheitskette. The SIL level that they recommend is therefore the level appropriate for the risks that your organization faces In other words, any given safety integrity level (including SIL 3) is not just a metric that you should aspire to, but a direct reflection of the risk that your organization faces Within the framework of IEC , risk is defined.
Bewegliche In diesem Fall müssen Vorsicht!. SIL 3 Safety Integrity Level by GM International srl Via G Mameli, 5355 I852 Villasanta (MB) SIL3 or Safety Integrity Level (SIL) is based on the value of risk reduction associated with a Safety Instrumented Function (SIF) protecting against a specific hazardous event, or how the risk has to be reduced to reach an acceptable level The determination of a SIL is based on quantitative. Beim SILLevel 1 ist die Gefahr oder das wirtschaftliche Risiko relativ gering und die Verfügbarkeit der sicherheitstechnischen Systeme mit 90 % oder 10 % Fehlerwahrscheinlichkeit akzeptabel SILLevel 3 ist beispielsweise dann erfüllt, wenn wahrscheinlich in 10 Millionen Betriebsstunden nur ein Fehler auftritt Das Risikopotential wird in technischen Einrichtungen, verfahrenstechnischen.
In diesem Fall müssen bewegliche Vorsicht!. SIL stands for Safety Integrity Level A SIL is a measure of safety system performance, or probability of failure on demand (PFD) for a SIF or SIS There are four discrete integrity levels associated with SIL The higher the SIL level, the lower the probability of failure on demand for the safety system and the better the system performance. The determination of the Safety Integrity Level required for the SIS will determine the configuration of SIS to meet the required integrity level, and in turn improve the reliability of the system AIE has adopted a structured approach for conducting SIL studies in line with IEC / requirements.
SIL is nondiversified Shares of ETFs are bought and sold at market price (not NAV) and are not individually redeemed from the Fund Brokerage commissions will reduce returns Beginning October 15, , market price returns are based on the official closing price of an ETF share or, if the official closing price isn’t available, the. C) Serum levels of sIL2Rα in the diseased group were between 54 and 8560 pg/ml d) In dogs with benign neoplasia and nonneoplastic diseases the mean concentration of sIL2Rα in their serum was 1122 pg/ml The highest serum level was found in a dog with leishmaniosis. Die Bestimmung des Mindestabstands U2T ist notwendig ( Seite )!.
PL and SIL Performance Level (PL) and Safety Integrity Level (SIL) describe the reliability of safety functions in machines and plants Each safetyrelated control system has a specific PL or SIL that represents the ability to reduce a risk > Performance Level PL levels a to e Basis EN ISO > Safety Integrity Level SIL levels 1 to 3. Swapan Basu, in Plant Hazard Analysis and Safety Instrumentation Systems, 17 715 SIL SIL stands for safety integrity levelIt is a measure of performance of an SIS It is determined by PFD for SIF (SIS) There are four SIL levels represented by number, viz SIL 1, 2, 3, 4. Prozessgerät Typ SILLevel Reihe 2600T AbsolutdruckMessumformer* 268Nx Safety, 268Vx Safety SIL3 ÜberdruckMessumformer* 268Hx Safety, 268Px Safety SIL3 Wirtschaftlichkeit langfristig zu bestimmen ABB Automation Products GmbH Vertrieb Instrumentation Borsigstraße 2 Alzenau DEUTSCHLAND.
Nicht einsetzbar, wenn Gefahr durch herausgeschleuderte Teile, Hitze oder Strahlung besteht!. Notwendige Fehlerreaktionen festzulegen Dazu muss der erforderliche SIL oder PL festgelegt werden 3) Entwurf der Steuerungsarchitektur Ein Teil des Prozesses der Risikominderung ist es, die Sicherheitsfunktionen der Maschine zu bestimmen Dies beinhaltet die Sicherheitsfunktionen der Steuerung, zB zur Verhinderung des unerwarteten Anlaufs. Safety Integrity Level, or as more usually referred to "SIL" or "SIL level", is a unit of measurement for quantifying risk reduction There are four integrity levels, ie SIL 1 represents the integrity required to avoid relatively minor incidents and is likely to be satisfied by a certain degree of fault tolerant design using guidelines that follow good practice.
Safety Integrity Level QUICK GUIDE 2/4 F 12 111 O sorinccom Reisr i sm o S 9001 4 SIL Levels A Safety Integrity Level is determined via a procedure called Risk/Process Hazard Analysis (PHA) It identifies all the hazards of a process and estimates the risks. Safety Integrity Level (SIL) Die Risikoanalyse zur Ermittlung der erforderlichen Risikoreduzierung PepperlFuchs verwendet Cookies, um Ihnen den bestmöglichen Service zu gewährleisten Wenn Sie auf der Seite weitersurfen, stimmen Sie der CookieNutzung zu. In the second case, although the intrinsic quality of the equipment is important, the achievable SIL is also affected by the testing regime This is important in the process industry sector, where.
(Safety Integrity Level, SIL) unterteilt Wird der SIL 4 erreicht, ist die Wahrscheinlichkeit, dass die Sicherheitsfunktion ausgeführt wird, am größten und gewährleistet damit die maximal erreichbare Risikoreduzierung Stufen der Sicherheitsintegrität Der Begriff „SIL“ ist also eine wesentliche Kenngröße des. Die Bestimmung des Mindestabs tands U2T ist notwendig ( Seite )!. SIL Levels (as per IEC ) There are four discrete integrity levels associated with SIL SIL 1, SIL 2, SIL 3, and SIL 4 The higher the SIL level, the higher the associated safety level, and.
The SIL rating that is required by an SIS system is determined by the level of hazard reduction required by the system SIS systems with an SIL 1 rating reduce risk by a factor of 10 to 100, SIL 2 by a factor of 100 to 1,000, SIL 3 by 1,000 to 10,000, and SIL 4 rated systems must reduce risk by a factor of 10,000 to 100,000. • entspricht SIL 3 gemäß IEC • entspricht SILCL 3 gemäß EN 661 Um den Performance Level (PL) gemäß EN ISO der gesamten Sicherheitsfunktion (zB Sensor, Logik, Aktor) zu bestimmen, ist eine Betrachtung aller relevanten Komponenten erforderlich 24 Technische Daten Allgemeine Daten. Safety integrity level is defined as a relative levels of riskreduction provided by a safety function, or to specify a target level of risk reduction In simple terms, SIL is a measurement of performance required for a safety instrumented function The requirements for a given SIL are not consistent among all of the functional safety standards In the functional safety standards based on the IEC standard, four SILs are defined, with SIL 4 the most dependable and SIL 1 the least The appli.
SIL stands for Safety Integrity Level A SIL is a measure of safety system performance, in terms of probability of failure on demand (PFD) This convention was chosen based on the numbers it is easier to express the probability of failure rather than that of proper performance (eg, 1 in 100,000 vs 99,999 in 100,000). Safety Integrity Level (SIL) Die Risikoanalyse zur Ermittlung der erforderlichen Risikoreduzierung PepperlFuchs verwendet Cookies, um Ihnen den bestmöglichen Service zu gewährleisten Wenn Sie auf der Seite weitersurfen, stimmen Sie der CookieNutzung zu. Functional Safety for Process Instrumentation and Analytics Since the IEC and IEC standards for functional safety came into effect, demand has increased for process instrumentation and analytics devices conforming to the Safety Integrity Level (SIL) classification.
As defined in the IEC standards, there are four SIL Levels (14) A higher SIL Level means a greater process hazard and a higher level of protection required from the SIS To generalize how SIL Level is determined, see Figure 1 SIL Level is a function of hazard frequency and hazard severity Hazards that can occur more frequently or that have. Methods of Determining Safety Integrity Leveldoc Page 3 of 17 10 December 04 In the first case, the achievable SIL is intrinsic to the equipment;. 2, trennende Schutzeinrichtungen, ggf mit Zuhaltung U2T ( Seite 8) oder.
Nicht einsetzbar, wenn Gefahr durch herausgeschleuderte Teile, Hitze oder Strahlung besteht!. This article describes how to easy to calculate Safety Integrity Level (SIL) according IEC, IEC and OLF070 Guideline standards by using MidTechnology approach (SIL Toolbox) As you know there are a lot information how to determine Safety Integrity Level using IEC and IEC, but this calculations is rather difficult and little bit confusing for engineers. Hazard Analysis and Risk Assessment Because of the reference to SIL and because the ASIL incorporate 4 levels of hazard with a 5th nonhazardous level, it is common in descriptions of ASIL to compare its levels to the SIL levels and DO178C Design Assurance Levels, respectively The determination of ASIL is the result of hazard analysis and risk assessment.
I read one paper where they have described about the methylation level of Cytosine in DNA I am working on bench and for me either the C is methylation or not but how it could be 80% methylation or 50% methylation I know the procedure that this methylation level came from the aligned reads which are methylation / total alinged read. So RRF = 1/PFD IEC defines SIL levels 1 through 4, with SIL level 1 representing the lowest acceptable risk level, and SIL level 4 representing the highest acceptable risk level Safety Integrity Level Availability Required Probability to Fail on Demand 1/PFD (RRF) 4 >9999% E005 to E004 100,000 to 10,000 3 % E004 to E003. • The IEC specifies 4 levels of safety performance for a safety function • These are called safety integrity levels Safety integrity level 1 (SIL1) is the lowest level of safety integrity • safety integrity level 4 (SIL4) is the highest level • The standard details the requirements necessary to achieve each safety integrity level.
ALARP allocation of safety integrity levels automatic allocation of safety integrity levels automotive safety integrity level b automotive safety integrity level d books on safety integrity level BPCS burner management system safety integrity level selection calculating safety integrity level 661 calculation of safety integrity level concept. What is SIL Level in Instrumentation and Control SIL stands for safety integrity level Basically it is measurement of performance of safety instrumented system and relative level of risk reduction of safety function. Moduls Dieser Ansatz ermöglicht dem Benutzer das Bestimmen des Effekts der Verwendung von mehreren Relaiskontakten (das erforderlich ist, um eine SIL 2Ebene für eine Sicherheitskette zu erreichen) Die Verwendung von nur einem Relaiskontakt ermöglicht dem Benutzer den Aufbau einer SIL 1Sicherheitskette.
Die Bestimmung des Mindestabs tands U2T ist notwendig ( Seite )!. Strukturellen Einschränkungen zur Sicherheitsintegrität der Hardware Anforderungen zur Wahrscheinlichkeit gefahrbringender zufälliger Hardwareausfälle Anforderungen zur systematischen Sicherheitsintegrität (Anforderungen zur Vermeidung von Ausfällen sowie Anforderungen. So das Leistungsvermögen seiner Lösung passend zur Applikation und den jeweiligen Anforderungen selbst bestimmen SIL nach IEC bzw IEC / EN 661 SIL 2 SIL 3 Performance Level (PL) nach EN ISO PL c PL e.
Beim SILLevel 1 ist die Gefahr oder das wirtschaftliche Risiko relativ gering und die Verfügbarkeit der sicherheitstechnischen Systeme mit 90 % oder 10 % Fehlerwahrscheinlichkeit akzeptabel SILLevel 3 ist beispielsweise dann erfüllt, wenn wahrscheinlich in 10 Millionen Betriebsstunden nur ein Fehler auftritt Das Risikopotential wird in technischen Einrichtungen, verfahrenstechnischen. Safety Integrity Level Safety Integrity Level it is a discrete level (one out of a possible four) for specifying the safety integrity requirements of the safety functions to be allocated to the E/E/PE safetyrelated systems;. SIL einer kompletten Sicherheitsfunktion von den LevelWerten der einzelnen Bauteile abweichen Die gesamte Bewertung des Sicherheitskreises oder der Funktion ist jedoch immer wichtiger Möchten Sie also den Performance Level oder den SicherheitsIntegritätslevel berechnen, so müssen Sie sämtliche Geräte einbeziehen, die an der Ausführung.
This article describes how to easy to calculate Safety Integrity Level (SIL) according IEC, IEC and OLF070 Guideline standards by using MidTechnology approach (SIL Toolbox) As you know there are a lot information how to determine Safety Integrity Level using IEC and IEC, but this calculations is rather difficult and little bit confusing for engineers. It is possible, for instance, to purchase and install a pressure transmitter rated for use in SIL 2 applications, and have the safety function as a whole be less than 99% reliable (PFD greater than 001, or a SIL level no greater than 1) due to the effect of Lusser’s Law (Note 2). SIL Declaration of Conformity bestimmen Die angegebene Zahl dient nur als Referenz Nesselwang, (SIS) usage in a particular safety integrity level (SIL) A full table of failure rates is presented in sections 441 to 444 along with all assumptions.
Putting simple safety Integrity level is a measure of performance required from a safety instrumented system to. Note If the driving risk rank value falls on the boundary value of two SIL thresholds, GE Digital APM populates the Selected SIL Level field with the higher SIL value For example, suppose that the SIL Threshold contains SIL value 1 for the risk range 0 through 10, and SIL value 2 for the risk range 10 through 100. Hierfür wurde der SIL Level in entsprechende Kategorien eingestuft, welche von SIL Level 1 bis 4 reichen und zudem als sogenannte Sicherheitsausführungen elektrischen sowie elektronischen Gerätschaften definiert sind Mit dem entsprechenden SILWert wird die spezifizierte Sicherheitsfunktion eines Gerätes, Prozesses oder Systems im Falle.
2, trennende Schutzeinrichtungen, ggf mit Zuhaltung U2T ( Seite 8) oder. DIAM 14 Jan Schumacher Bewertung der SILTauglichkeit für mechanische Aktoren 3 Agenda 1 Einleitung 11 Funktionale Sicherheit 12 Besonderheiten mechanischer Komponenten. In this article you will learn the difference between different level measurement technologies and why level measurement technology is universal.
Notwendige Fehlerreaktionen festzulegen Dazu muss der erforderliche SIL oder PL festgelegt werden 3) Entwurf der Steuerungsarchitektur Ein Teil des Prozesses der Risikominderung ist es, die Sicherheitsfunktionen der Maschine zu bestimmen Dies beinhaltet die Sicherheitsfunktionen der Steuerung, zB zur Verhinderung des unerwarteten Anlaufs. Das bedeutet, dass Prozesse mit einer geringeren Gefährdung durch einen Sicherheitskreis mit geringerem Level aufgebaut werden, während Prozesse mit höherer Gefährdung auch mit höherem SILLevel ausgeführt werden (z B, wenn Menschen lebensgefährlich verletzt werden können). Nicht einsetzbar, wenn Gefahr durch herausgeschleuderte Teile, Hitze oder Strahlung besteht!.
Wwwicarusormcom/academyAs a followup to the HAZOP and LOPA training, this video is a crash course on Safety Integrity Level study (SIL)This is the appro. Safety Integrity Level (SIL) Certified Professional 0706 1106 3300 Dubai Course Introduction This course facilitation of Safety Integrity Levels (SIL) assignment is directed at Safety Instrumented Systems (SIS) and Critical Controls in the process industry The course focuses on the five current methods for determination of. Grity Level SIL) der Sicherheitsfunktionen einer Anlage zu bestimmen, muss der Anlagenhersteller eine Gesamtbetrachtung durchführen In diesem Dokument sind die für die Betrachtung benötigten produktbezogenen Angaben enthalten • Der Betrieb der Motoren DR, DRN, EDRN mit funktional sicheren Motoroptio.
2, trennende Schutzeinrichtungen, ggf mit Zuhaltung U2T ( Seite 8) oder. Systemlösungen von Schmersal für die funktionale Sicherheit sind individuell adaptierbar, einfach und fehlersicher zu installieren und minimieren den VerdrahtungsaufwandDie neue Safety Fieldbox mit PROFINET / PROFIsafeInterface ermöglicht als einfache Plug&PlayLösung ein hohes Maß an Flexibilität Es können sämtliche gängigen Bauarten von Sicherheitsschaltgeräten angeschlossen. Safety Integrity Level 31 Safety Integrity Level SIL 4 SIL 3 SIL 2 SIL 1 Risk Reduction Factor to to 1000 1000 to 100 100 to 10 1 Each safety function has a requirement to reduce risk SIL level Order of magnitude level of risk reduction required.
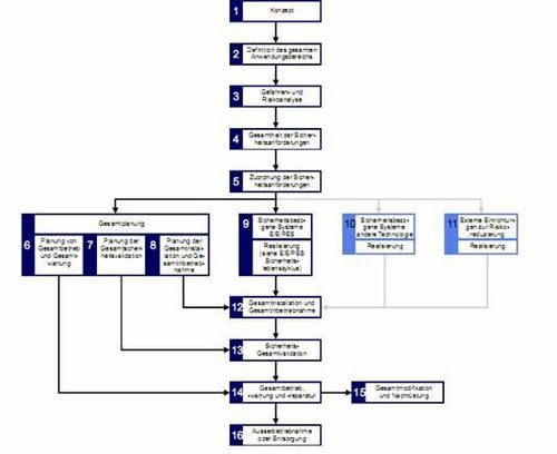
(Session 8 Integrity Management – Analysis, SIL Assessment as key element within plant design) \\demucsfs002\projects\xx01\xx0102\sv&doc\ILFM_AD\XX0102ILFMAD0110rev0doc Page 2 of 8 Figure 1 Process Protection Layers The SIF definition is mandatory necessary and important for every Safety Integrity Level (SIL) classification.
2
Sicherheitssystem Wikipedia
Sicherheit Fur Mobile Maschinen B R Industrial Automation
Sil Level Bestimmen のギャラリー
Www Haberkorn Com Fileadmin Client Netzwerk Arbeitssicherheit Normen Richtlinien Zur Gasmesstechnik Was Bedeutet Die Kennzeichnung Auf Einem Gasmessgeraet Pdf
Www Mc Techgroup Com Brochures Mct brochure Sil De Pdf
Www Uni Saarland De Fileadmin User Upload Professoren Freyg Lehre Aepr Pdf Versuchsanleitungen Aepr V6 Versuchsanleitung 18 04 19 Pdf
2
Safety Integrity Level Sil Die Risikoanalyse Zur Ermittlung Der Erforderlichen Risikoreduzierung
Pdf Generische Strukturierung Von Sicherheitsnachweisen Von Fahrcomputern Fur Automatisierte Fahrzeugsysteme Des Level 3
Betriebssicherheit Sil Normen Fersil
Iso Funktionale Sicherheit Nach Kochrezept Nach Kochrezept
Http Www Moeller Net Binary Zvei Sicherheit 07 De Pdf
Der Risikograph Zur Bewertung Von Risiken
Www Jumo Net Attachments Jumo Attachmentdownload Id
Handbuch Safety Integrity Level Pepperl Fuchs
Sicherheitssystem Wikipedia
Adlatus Apps
Sicherheitssystem Wikipedia
Welche Safety Und Securityanforderungen Zahlen Bei Der Mcu Wahl
Umrechnung Von Performance Level Pl Auf Sicherheits Integritatslevel Sil
Reer Iec 661 Sil Schlussfolgerungen
Die Iec Im Uberblick
En Iec 661 Risiken Bewerten Mit Dem Safety Integrity Lev Pilz De
Inhouse Schulung Beratung Din En Iso Mttfd Pl Sil Bestimmung Mittels Risikobeurteilung Und Sistema Abschatzung Maschinensicherheit Berechnung Des Performance Level Sicherheit Von Maschinen Risikominderung Qmti Luciano Bianchin
Die Iec Im Uberblick
Funktionale Sicherheit Ubersicht Und Praktische Beispiele
Www Dguv De Medien Ifa De Pub Grl Pdf 07 013 Pdf
En 1 Sil 2 Pl D Mttfd Etc Was Bedeutet Das Fur Kran Sicherheitssysteme Kst Systemss Webseite
Applikationen Tools Technologie Cpu 317tf 2 Dp Beispiel Zur Bestimmung Des Safety Integrity Level Sil Nach Iec Pdf Kostenfreier Download
Risikograph Fur Bewertung Des Sil
Auf Der Sicheren Seite So Setzen Sie Individuelle Sil Level Wirtschaftlich Um
Das Risiko Im Griff
Id Nr Sil Pl Spezialist Maschinensicherheit Mit Tuv Rheinland Geprufter Qualifikation Certipedia
Funktionale Sicherheit Unsere Leistungen Fur Sie Iqz Wuppertal
Www Uni Koblenz Landau De De Koblenz Fb4 Ist Agzoebel Lehre Ss09 Seminar09 Root
Http Kleissler Online De Maschinensicherheit Faq 04nngjj9 Sil3 De Pdf
Www Muetec Instruments De Wp Content Uploads 15 11 Msk0 Sil Dx De Pdf
Inhouse Schulung Beratung Din En Iso Mttfd Pl Sil Bestimmung Mittels Risikobeurteilung Und Sistema Abschatzung Maschinensicherheit Berechnung Des Performance Level Sicherheit Von Maschinen Risikominderung Qmti Luciano Bianchin
Das Risiko Im Griff
Www Festo Com Net De Ch Ch Supportportal Downloads
Das Saulendiagramm Pl Mit Dem Saulendiagramm Ermitteln
Phoenix Contact Normen Und Richtlinien
Www Econstor Eu Bitstream 670 1 Pdf
Www Dguv De Medien Ifa De Pra Softwa Sistema Kochbuch Sistema Kochbuch1 De Pdf
Software Testen Mit Sil Hand In Hand Zu Einem Besseren Ergebnis Embedded Software Elektroniknet
Keller Lufttechnik De Fileadmin User Upload 6 Infocenter Broschueren 5 Vorschriften Funktionale Sicherheit 0916 Deu Pdf
En 1 Sil 2 Pl D Mttfd Etc Was Bedeutet Das Fur Kran Sicherheitssysteme Kst Systemss Webseite
Maschinen Sicherheit
Phoenix Contact Normen Und Richtlinien
Phoenix Contact Normen Und Richtlinien
Sicherheitssystem Wikipedia
Industrial Functional Safety
Cdn Sick Com Media Content H9a H79 Pdf
Www Dguv De Medien Ifa De Pra Softwa Sistema Kochbuch Sistema Kochbuch1 De V2 Pdf
Cdn Sick Com Media Content H1a H07 Pdf
Www Uni Saarland De Fileadmin User Upload Professoren Freyg Lehre Aepr Pdf Versuchsanleitungen Aepr V6 Versuchsanleitung 18 04 19 Pdf
Www Uni Koblenz Landau De De Koblenz Fb4 Ist Agzoebel Lehre Ss09 Seminar09 Root
Iso Funktionale Sicherheit Nach Kochrezept Nach Kochrezept
Iec Einfuhrung In Die Hardwareentwicklung
Www Uni Koblenz Landau De De Koblenz Fb4 Ist Agzoebel Lehre Ss09 Seminar09 Root
Klarheit Leitfaden Funktionale Sicherheit Safety Integrity Level Manualzz
Funktionale Sicherheit Safety Integrity Levels Sil Springerlink
Fusi Asil Klassifikationen I Q
Www Uni Saarland De Fileadmin User Upload Professoren Freyg Lehre Aepr Pdf Versuchsanleitungen Aepr V6 Versuchsanleitung 18 04 19 Pdf
2
Http Www Moeller Net Binary Zvei Sicherheit 07 De Pdf
Risiko Analyse Fur It Systeme It Production
Berechnungstool Zur Verifikation Funktionaler Sicherheit Pilz De
Keller Lufttechnik De Fileadmin User Upload 6 Infocenter Broschueren 5 Vorschriften Funktionale Sicherheit 0916 Deu Pdf
Sicherheit Von Maschinen Pdf Kostenfreier Download
Www Profibus Com Index Php Eid Dumpfile T F F Token 0f17bd72b13f705ad7cdd03db6df92a
Www Kleissler Online De Maschinensicherheit Faq 04nngjj9 Sil3 De Pdf
En Wika Com Upload Ds In0019 V223 D Pdf
Sichere Loops Kalkulationstool Zur Unterstutzung Einer Normen Gerechten Anlagenplanung Nach Iec Prozesstechnik Online
Mehr Softwaresicherheit Statische Analysetools Und Die Iso Springerlink
Leitfaden Entscheidungshilfen Schaffen Klarheit Funktionale Sicherheit Safety Integrity Level Sil Armaturen Und Armaturenantriebe Pdf Kostenfreier Download
Sil Safety Integrity Level
Maschinensicherheit Pl Pfannenberg
Www Profibus Com Index Php Eid Dumpfile T F F Token 0f17bd72b13f705ad7cdd03db6df92a
Http Www Brandschutzjahrbuch At 11 Inserate 11 124 Risikoanalyse Pdf
Umrechnung Von Performance Level Pl Auf Sicherheits Integritatslevel Sil
Www Uni Koblenz Landau De De Koblenz Fb4 Ist Agzoebel Lehre Ss09 Seminar09 Root
Kruger Consult Ihr Spezialist In Sachen Ce Konformitat Sicherheit Und Verfugbarkeit Von Maschinen Und Anlagen
Www Econstor Eu Bitstream 670 1 Pdf
Berechnung Des Performance Level Nach En Iso 1
Maschinen Sicherheit
Applikationen Tools Technologie Cpu 317tf 2 Dp Beispiel Zur Bestimmung Des Safety Integrity Level Sil Nach Iec Pdf Kostenfreier Download
Funktionale Sicherheit Pragmatisch Einfach Erklart Konformitat
Funktionale Sicherheit Sil Pl
Reer Iec 661 Sil Schlussfolgerungen
Cdn Sick Com Media Content H9a H79 Pdf
Www Kleissler Online De Maschinensicherheit Faq 04nngjj9 Sil3 De Pdf
Iec Sicherheitslebenszyklus Konzept G R V V
Separation Kernel Basis Fur Zertifizierbare Anwendungen Und Systeme Springerlink
Software Testen Mit Sil Hand In Hand Zu Einem Besseren Ergebnis Embedded Software Elektroniknet
Www Muetec Instruments De Wp Content Uploads 15 11 Msk0 Sil Dx De Pdf
Www Uni Saarland De Fileadmin User Upload Professoren Freyg Lehre Gda Pdf Vorlesungen Gda Wise 19 V06 Pdf
Reer Iec 661 Sil Schlussfolgerungen
Www Asqf De Wp Content Uploads 16 06 Bubenreuth Functional Safety Aus Sicht Einer Pruefstelle Hr Neumann Und Hr Gebhard Pdf
Grad Der Standard Konformitat Mit Werkzeug Unterstutzung Bewerten All Electronics


