Rlt Anlagen Aufbau
Anforderungen bei Anlagenplanung und sanierung;.
Rlt anlagen aufbau. Raumlufttechnische Anlagen (RLTAnlagen) werden in Gebäuden eingesetzt, um den Zustand der Innenraumluft hinsichtlich Temperatur, Feuchte und Qualität zu verbessern Damit sie diese Anforderungen bestmöglich bewältigen, sollten sie dem jeweiligen Gebäude mitsamt seiner Bauweise, seinem Standort und seiner Funktion angepasst sein. Zielsetzung Bildungsziel des Seminars Grundlagen der Raumlufttechnik werden erläutert, Aufbau und Gliederung der Raumlufttechnik dargestellt, Aufgaben von Lüftungsanlagen und Anforderungen an diese formuliertDie Bauelemente von RLT Anlagen werden vorgestelltGrundlagen der Auslegung von RLT Anlagen und Wissen zur Regelungs und Messtechnik werden vermitteltFragen des Betriebs und der. Grundlagen der Messtechnik zur Überwachung von RLTAnlagen.
Beratung bei der Auslegung von RLTAnlagen und geht über die Inbetriebnahme bis hin zur Schulung von Monteuren und Wartungsmitarbeitern Service, wie ihn TROX Kunden gewohnt sind Großes, kompetentes Vertriebsteam Mit dem 70köpfigen Vertriebsteam für Komponenten und Systeme, dem größten in der Raumluft und Klimatechnik. Aufbau RLTAnlage Lüftungsanlagen bestehen in der Regel aus einem Lüftungsgerät und einem Lüftungskanal. Beratung bei der Auslegung von RLTAnlagen und geht über die Inbetriebnahme bis hin zur Schulung von Monteuren und Wartungsmitarbeitern Service, wie ihn TROX Kunden gewohnt sind Großes, kompetentes Vertriebsteam Mit dem 70köpfigen Vertriebsteam für Komponenten und Systeme, dem größten in der Raumluft und Klimatechnik.
Freie Lüftungssysteme wie zB Fenster oder Fugenlüftung sind meist keine ausreichenden Maßnahmen, um ein gewünschtes Raumklima zu erreichen Der Einbau einer raumlufttechnischen (RLT)Anlage ist immer dann sinnvoll, wenn eine sichere, gleichbleibende oder spezielle Raumluftqualität gewährleistet werden muss. 4 Mindeststandard für hygienische RLTAnlagen VDI 6022 Wolf empfiehlt alle RLTGeräte entsprechend der VDI 6022 auszulegen, um eine – für die meisten Anwendungsfälle ausreichende – Raumlufthygiene zu gewährleisten Hierfür erfüllen alle RLTGeräte serienmäßig die Anforderungen der VDI 6022 an Material, Aufbau und Betrieb 5. VDI 3803 Blatt 1 richtet sich an Hersteller, Planer und Konstrukteure von RLTAnlagen, an Prüfer, Behörden und gegebenenfalls auch den Anwender selbst Anwendungsbereich Anwendungsbereich der VDIRichtlinie 3803 Blatt 1 sind die baulichen und technischen Anforderungen an RLTAnlagen, die vorrangig der Personenluftzufuhr dienen.
Raumlufttechnische Anlagen, kurz RLT Anlagen oder nach englischem Vorbild HVAC genannt, umfassen eine ganze Reihe technischer Installationen mit unterschiedlichen Aufgaben der Lüftungstechnik Luftbefeuchter und Luftwäscher haben in der Raumlufttechnik oft einen sehr ähnlichen Aufbau Der grundsätzliche Unterschied besteht darin, dass. VDI 52 Blatt 1 befasst sich mit der Luftbehandlung sowie der Dimensionierung und Aufbau von Raumlufttechnischen Anlagen (RLTAnlagen) in gewerblichen Küchen und zugehörigen Räumen Die neue Richtlinie gilt in Verbindung mit DIN EN und DIN 169 und richtet sich nicht an gewerbliche Kleinstküchen und Haushaltsküchen. Raumlufttechnische Anlagen (RLTAnlagen) sind nach dem Baukastenprinzip aufgebaut Je nach Anforderungen an die Raumluft, den Schall und Brandschutz werden die notwendigen Bauteile ausgewählt, miteinander kombiniert und dimensioniert Ventilatoren Jede RLTAnlage enthält mindestens einen Ventilator.
Zusammenhänge und Hintergründe des Entstehens hygienischer Problemzonen und ihre Vermeidung;. Aufbau und Funktion von RLTAnlagen Bauelemente von RLTAnlagen, insbesondere Luftfilter, Luftbefeuchter, Kühler, Wärmerückgewinnungsanlagen;. WOLF AnlagenTechnik GmbH & Co KG Münchener Str 54 Geisenfeld, GERMANY Einbauerklärung im Sinne der Maschinenrichtlinie 06/42/EG, Anhang II, Teil 1, Abschnitt B vom Das RLTGerät ist nur ein Teil der kompletten RLTAnlage Erst im eingebauten Zustand, nach Anschluss der.
Raumlufttechnische Anlagen in Fertigungsstätten haben drei wichtige Aufgaben Das Personal wirksam vor der Einwirkung von Gefahrstoffen und belästigenden Stoffen (luftfremde Stoffe) zu schützen, thermisch zuträgliche Umgebungsbedingungen einzuhalten und produktionsbedingte Anforderungen an das thermische Umfeld sicherzustellen Zurzeit wird die entsprechende VDIRichtlinie 3802 Blatt. VDI 52 Blatt 1 befasst sich mit der Luftbehandlung sowie der Dimensionierung und Aufbau von Raumlufttechnischen Anlagen (RLTAnlagen) in gewerblichen Küchen und zugehörigen Räumen Die neue Richtlinie gilt in Verbindung mit Hygieneanforderungen an RLTAnlagen in Großküchen sind in der neuen VDI 52 geregelt. Der Aufbau eines zentralen RLTSystems Von Michael Haibel Da es uns bei der Klimatechnik in erster Linie um die Schaffung eines zuträglichen Umfelds und damit um Behaglichkeit geht, sollten wir uns zunächst Systemen zuwenden, die den Zustand der Raumluft unmittelbar beeinflussen so genannte RLTAnlagen Hinter.
Aufbau und Einteilung raumlufttechnischer (RLT) Anlagen Komponenten von RLTAnlagen Hygienetechnische Anforderungen (VDI 6022 Raumlufttechnik, Raumluftqualität / Hygiene). 1 Raumlufttechnische Anlagen (RLT) (SeminarNr 0780) Technische und physikalische Grundlagen Behaglichkeitskriterien Bestandteile und Aufbau. Raumlufttechnische Anlagen RLTAnlagen sind technische Einrichtungen, um Wohn, Büroräumen, Produktionsbereichen oder öffentlichen Gebäuden Außenluft zuzuführen und verbrauchte oder kontaminierte Abluft abzutransportieren Je nach Anwendungsfall gibt es Anlagen mit kontrollierter Zuluft, kontrollierter Abluft oder kombinierte Zu und Abluftanlagen.
4 Mindeststandard für hygienische RLTAnlagen VDI 6022 Wolf empfiehlt alle RLTGeräte entsprechend der VDI 6022 auszulegen, um eine – für die meisten Anwendungsfälle ausreichende – Raumlufthygiene zu gewährleisten Hierfür erfüllen alle RLTGeräte serienmäßig die Anforderungen der VDI 6022 an Material, Aufbau und Betrieb 5. In diesem Video zeigen wir Ihnen, wie Sie RLT Anlagen im Bauphysik Programm abbilden. Bauarten und Systeme zur Wärmerückgewinnung in RLTAnlagen 35 221 Rotationswärmeübertrager ohne ganzjährige Feuchteübertragung Wenn ein solcher Rotor in ein RLTGerät eingesetzt wird, dreht er sich, angetrieben von einem kleinen Motor, mit etwa 8 bis 12 Umdrehungen pro Minute um seine horizontale Mittelachse.
62 Aufbau und Anforderungen an RLTAnlagen Die RLTAnlagen sind so auszubilden das, s diese denbaurechtlich vorgeschriebenen Anforderungen von Bund und Ländern genügen Je nach Anlagenkonzeption wird in Anlagen ohne Redundanzbetrieb und Anlagen mit einem. 62 Raumlufttechnische Anlagen B Küter, Wiesbaden G Franke, Leipzig T von der Heyden, Sankt Augustin Zu den raumlufttechnischen Anlagen (RLTAnlagen) zählen Einrichtungen zum Lüften und Klimatisieren (Heizen, Kühlen, Befeuchten, Entfeuchten der Zuluft) von Räumen Während sich die Aufgabe von Heizungs. Dauer 1 Trainer Sachverständige von TÜV SÜD, Fachdozenten der TÜV SÜD Akademie Teilnehmerkreis Lüftungs und Klimatechniker.
Raumlufttechnische Anlagen (RLTAnlagen) werden in Gebäuden eingesetzt, um den Zustand der Innenraumluft hinsichtlich Temperatur, Feuchte und Qualität zu verbessern Damit sie diese Anforderungen bestmöglich bewältigen, sollten sie dem jeweiligen Gebäude mitsamt seiner Bauweise, seinem Standort und seiner Funktion angepasst sein. Produktinformationen, Hersteller und Planungsdetails zum Thema Raumlufttechnische Anlagen, RaumluftTechnik, Raumlufttechnik, Raumlufttechnisches System Wir zeigen Ihnen die passenden Produkte, Anwendungsbeispiele und die richtigen Bauexperten. Raumlufttechnische Anlagen (RLTAnlagen) sind nach dem Baukastenprinzip aufgebaut Je nach Anforderungen an die Raumluft, den Schall und Brandschutz werden die notwendigen Bauteile ausgewählt, miteinander kombiniert und dimensioniert Ventilatoren Jede RLTAnlage enthält mindestens einen Ventilator.
22 Aufbau von Rotatoinswärmeübertragern 34 221 Rotationswärmeübertrager ohne ganzjährige Feuchteübertragung 35 222 Rotationswärmeübertrager mit ganzjähriger Wärmerückgewinnung in RLTAnlagen (Inhalt) Author Stahl, Manfred Created Date. Dabei werden der Aufbau und die Gliederung der Raumlufttechnik dargestellt, Aufgaben von Lüftungsanlagen und die Anforderungen an diese formuliert Es werden die Bauelemente von RLT Anlagen vorgestellt Grundlagen der Auslegung von RLT Anlagen werden ebenso vermittelt wie Wissen zur Regelungs und Messtechnik. 21 Funktionen von Raumlufttechnischen Anlagen RLTAnlagen dienen dazu, Innenräume von Gebäuden kontrolliert mit Luft von außen zu versorgen und/oder zu heizen, zu kühlen, zu befeuchten bzw zu entfeuchten Dies geschieht mit dem Ziel, die Raumluft hinsichtlich ihrer Qualität, Temperatur und Feuchtigkeit so zu konditionieren, wie es für die.
In vielen Richtlinien und Normen sind Angaben zur Ausführung der Gehäuse von RLTAnlagen zu finden Diese Spezifikationen sind auch heute noch recht vage und uneinheitlich Grundsätzlich kann man festhalten, dass die Gehäuse der einzelnen Hersteller in der Regel aus einem tragenden Rahmengerüst und einer angeschraubten Beplankung bestehen. Zielsetzung Bildungsziel des Seminars Grundlagen der Raumlufttechnik werden erläutert, Aufbau und Gliederung der Raumlufttechnik dargestellt, Aufgaben von Lüftungsanlagen und Anforderungen an diese formuliertDie Bauelemente von RLT Anlagen werden vorgestelltGrundlagen der Auslegung von RLT Anlagen und Wissen zur Regelungs und Messtechnik werden vermitteltFragen des Betriebs und der. Konkretisiert werden die hygienisch technischen Forderungen zB in den Regeln des Vereins Deutscher Ingenieure, VDI 6022 (Hygiene RLT Anlagen), VDI 3803 (Zentrale RLT Anlagen, bauliche Anforderungen), VDI 3804 (Raumlufttechnik Bürogebäude), VDI 6035 (Dezentrale Lüftungsgeräte), die als allgemein anerkannte Regeln der Technik anzusehen sind und den Stand der Technik repräsentieren.
Der Aufbau von raumlufttechnischen Anlagen ist auch bei verschiedenen Räumlichkeiten grundsätzlich immer gleich Die Basis bildet die zentrale RLTAnlage, in der die angesaugte Außenluft gereinigt, erwärmt, gekühlt oder entfeuchtet wird. Raumlufttechnische Anlagen (RLTAnlagen) sind nach dem Baukastenprinzip aufgebaut Je nach Anforderungen an die Raumluft, den Schall und Brandschutz werden die notwendigen Bauteile ausgewählt, miteinander kombiniert und dimensioniert. Die daraus entstehenden Hinweise zur Planung, Ausführung und Betrieb von Raumlufttechnischen Anlagen für öffentliche Gebäude (RLTAnlagen) werden dann zu einem grundlegend neuen Aufbau führen Die Normung für RLTAnlagen lässt Planern und Bauherrn grundsätzlich Freiräume für die Festlegung von qualitativen Anforderungen.
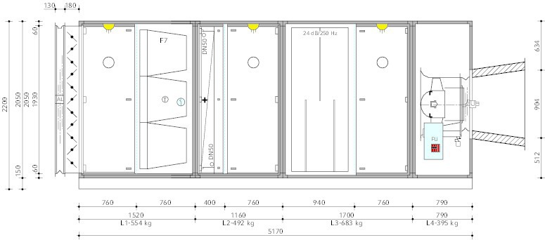
Für Anlagen/ Geräte mit Luftbefeuchtung (unabhängig von der Art der Technik) ist sie im Rhythmus von zwei Jahren zu wiederholen Für RLTAnlagen und ‑Geräte, welche in Arbeitsstätten die Aufgabe haben Gefahrstoffe durch Absaugen oder Verdünnung unterhalb der Arbeitsplatzgrenzwerte zu halten, findet die. 62 Raumlufttechnische Anlagen B Küter, Wiesbaden G Franke, Leipzig T von der Heyden, Sankt Augustin Zu den raumlufttechnischen Anlagen (RLTAnlagen) zählen Einrichtungen zum Lüften und Klimatisieren (Heizen, Kühlen, Befeuchten, Entfeuchten der Zuluft) von Räumen Während sich die Aufgabe von Heizungs. 22 Aufbau 221 Gesamtanlage RLTAnlagen werden heutzutage hauptsächlich als Zentralgeräte betrieben Das bedeutet, dass sämtliche Luftbehandlungselemente räumlich betrachtet kurz hintereinander angeordnet sind und die Anlagen so ihre typische Blockform erhalten Teilweise ist diese Bauform aus Platz.
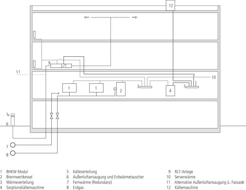
Und die gasförmigen Inhaltsstoffe kann der Aufbau einer mehrstufigen Filteranlage definiert werden Aussenluftanteil RLTAnlagen für Reinräume werden meistens als Umluftanlagen realisiert Dabei ist das Mischungsverhältnis von Aussen und Umluft für die Zuluftqualität von entscheidender Be. Raumlufttechnische Anlagen (RLTAnlagen) sind für das Betreiben vieler Gebäude aus energetischer und hygienischer Sicht eine unabdingbare Voraussetzung Dabei kommt der regelmäßigen Wartung und Instandhaltung eine entscheidende Bedeutung für den sicheren Anlagenbetrieb zu. Der funktionelle Aufbau von RLTSystemen Bei RLTAnlagen geht es darum, Außenluft aus der Umgebung anzusaugen, diese so weit aufzubereiten, dass sie den gestellten Behaglichkeitsanforderungen genügt, sie dann auf Reisen durch das Gebäude zu schi cken, auf alle Räume zu verteilen und in diese einzuleiten.
22 Aufbau von Rotatoinswärmeübertragern 34 221 Rotationswärmeübertrager ohne ganzjährige Feuchteübertragung 35 222 Rotationswärmeübertrager mit ganzjähriger Wärmerückgewinnung in RLTAnlagen (Inhalt) Author Stahl, Manfred Created Date. Im Hinblick auf die CoronaPandemie stellen Raumlufttechnische (RLT) Geräte eine einfache und sichere Lösung zur Belüftung großer Gebäude dar Sie gewährleisten einen kontinuierlichen Austausch der Raumluft gegen frische Außenluft, die nach Expertenmeinung nicht als virenbelastet gilt. 22 Aufbau von Rotatoinswärmeübertragern 34 221 Rotationswärmeübertrager ohne ganzjährige Feuchteübertragung 35 222 Rotationswärmeübertrager mit ganzjähriger Wärmerückgewinnung in RLTAnlagen (Inhalt) Author Stahl, Manfred Created Date.
So ist die Photovoltaik aufgebaut Der Aufbau von Photovoltaikanlagen ist auf einen einzigen Zweck ausgerichtet Sonnenlicht in nutzbaren Strom umzuwandeln Die Komponenten, aus denen netzgekoppelte Solarstromanlagen zusammengesetzt sind teils unentbehrliche, teils optionale Komponenten , ordnen sich ganz diesem Zweck unter. Aufbau einer RLT Anlage In allen Einsatzbereichen sind dabei die RLTAnlagen grundsätzlich gleich aufgebaut Diese bestehen aus einer zentralen RLT Anlage, die das Herz der Klimatechnik darstellt Diese sorgt für die Erwärmung, Kühlung, Entfeuchtung oder Reinigung der Raumluft je nach den gewünschten Anforderungen. RLTAnlagen sind ventilatorgestützte Anlagen, die mindestens eine der Funktionen Filtern, Heizen, Kühlen, Befeuchten oder Entfeuchten bereitstellen Durch eine geeignete Kombination dieser Funktionen wird es möglich, gewünschte Luftzustände hinsichtlich Reinheit, Temperatur und Feuchte in Räumen sicherzustellen.
Steuerung für RLTGeräte Regelung für RLTGeräte Verbaut in stabilen Stahlblechschrank zur Wandmontage, komplett verdrahtet und anschlussfertig Gehäuse außen pulverbeschichtet in RAL 7032, inkl einer oder zwei Türen (je nach Größe) mit Gummidichtung Kabeleinführung mit Kabelverschraubung von unten oder von oben. Aufbau und Regelstrategien von raumlufttechnischen Anlagen März 18/Leipzig und 26 April 18/Stuttgart Das Seminar beschäftigt sich mit RLTAnlagen, die im Zuge neuer, energiesparender Bauweisen von dichteren und hochwärmegedämmten Gebäudehüllen zunehmend an Bedeutung gewinnen Auch Bestandsgebäude müssen an die neuen. Hinweise zur Umsetzung der ArbStättV und zum einwandfreien sicherheitstechnischen und hygienischen Betrieb von RLTAnlagen geben darüber hinaus zahlreiche technische Richtlinien und Normen Die hygienischen Anforderungen an RLTAnlagen werden in der VDI 6022 beschrieben.
Aufbau und Regelstrategien von raumlufttechnischen Anlagen März 18/Leipzig und 26 April 18/Stuttgart Das Seminar beschäftigt sich mit RLTAnlagen, die im Zuge neuer, energiesparender Bauweisen von dichteren und hochwärmegedämmten Gebäudehüllen zunehmend an Bedeutung gewinnen Auch Bestandsgebäude müssen an die neuen. Siemens Building Technologies CM1N0114D / Landis & Staefa Division 1/8 0114 Grafische Symbole der Anlagenelemente für Lüftung und Klima. Die Qualifikation nach VDI 6022 befähigt Personen Hygiene/ReinigungsMaßnahmen an RLTAnlagen vorzunehmen und zu bewerten In Küchen gilt dies aber nur zuluftseitig Abluftseitige Hygiene/Reinigungsmaßnahmen sind aktuell nicht geregelt, dies soll aber mit den in Kürze erscheinenden Richtlinien VDI 52 Blatt 2 sowie Blatt 3 beschrieben.
Aufbau, Funktion und Prüfung von RLTAnlagen Prüfgrundlage Prüfbeschreibung Fehler/Korrekturmaßnahmen Finanzierung und Fördermöglichkeiten Ausblick;. Zielsetzung Bildungsziel des Seminars Grundlagen der Raumlufttechnik werden erläutert, Aufbau und Gliederung der Raumlufttechnik dargestellt, Aufgaben von Lüftungsanlagen und Anforderungen an diese formuliertDie Bauelemente von RLT Anlagen werden vorgestelltGrundlagen der Auslegung von RLT Anlagen und Wissen zur Regelungs und Messtechnik werden vermitteltFragen des Betriebs und der. In RLTAnlagen mit indirekter Verdunstungskühlung wird die zu konditionierende Luft mithilfe von Wasser natürlich gekühlt Höherer Wirkungsgrad durch modularen Aufbau Der Wirkungsgrad von Systemen mit indirekter Verdunstungskühlung ist abhängig davon, wie viel Prozent der Feuchtkugeltemperatur erreicht werden, sprich welcher.
Bauarten und Systeme zur Wärmerückgewinnung in RLTAnlagen 35 221 Rotationswärmeübertrager ohne ganzjährige Feuchteübertragung Wenn ein solcher Rotor in ein RLTGerät eingesetzt wird, dreht er sich, angetrieben von einem kleinen Motor, mit etwa 8 bis 12 Umdrehungen pro Minute um seine horizontale Mittelachse. 62 Raumlufttechnische Anlagen B Küter, Wiesbaden G Franke, Leipzig T von der Heyden, Sankt Augustin Zu den raumlufttechnischen Anlagen (RLTAnlagen) zählen Einrichtungen zum Lüften und Klimatisieren (Heizen, Kühlen, Befeuchten, Entfeuchten der Zuluft) von Räumen Während sich die Aufgabe von Heizungs. Besonders die Industrie stellt hierbei erhebliche Anforderungen an raumlufttechnische Anlagen Durch Fertigungsverfahren verschmutzte Luft (wie Öle, Dämpfe oder Rauch) muss gereinigt und erneuert werden Einsatz von RLT Anlagen Der Einsatz erfolgt in Abhängigkeit des Bedarfes Heizen, Kühlen, Befeuchten, Entfeuchten, Zwangsbe sowie.
Bauarten und Systeme zur Wärmerückgewinnung in RLTAnlagen 35 221 Rotationswärmeübertrager ohne ganzjährige Feuchteübertragung Wenn ein solcher Rotor in ein RLTGerät eingesetzt wird, dreht er sich, angetrieben von einem kleinen Motor, mit etwa 8 bis 12 Umdrehungen pro Minute um seine horizontale Mittelachse.
Thema Raumlufttechnik Pdf Kostenfreier Download
Http Www Energiemanagement Stadt Frankfurt De Betriebsoptimierung Anweisungen Fuer Hausverwalter Amev Bedien Rlt Pdf
Www Trox At Downloads e061a1c4b Dm 18 04 Air Handling Units De De Pdf
Rlt Anlagen Aufbau のギャラリー
Hygienetag De Wp Content Uploads 16 02 Sbh 16 H C3 B6ller Pdf
Sinn Und Unsinn Der Warmeruckgewinnung Tab Das Fachmedium Der Tga Branche
Www Howatherm De Download 23 Rz Systeme Hp
Prufung Von Raumlufttechnischen Anlagen Lu Tuv Rheinland
Http Www Ibfht Com Images Schotterspeicher Ki 16 12 Wissenschaftlicher Beitrag Pdf
Die Planung Raumlufttechnischer Anlagen In Der Reinraumtechnik Chemanager
2
Bg Etem Berufsgenossenschaft Energie Textil Elektro Medienerzeugnisse
Bestandteile Von Luftungsanlagen Gebaudetechnik Luftung Baunetz Wissen
Http Www Unics Uni Hannover De Tarsb Downloads Ss05 Ss05 09 Lueftungssysteme02 Pdf
Luftreinigungsanlage Mit Zuluftanlage Und Warmeruckgewinnung Afs Airfilter Systeme
Ikz Haustechnik
Sinn Und Unsinn Der Warmeruckgewinnung Tab Das Fachmedium Der Tga Branche
Raumlufttechnik Springerlink
Indirekte Verdunstungskuhlung In Rlt Anlagen Integrale Planung
Rlt Anlagen Definition Reinigung Dienstleistungen Induux Wiki
Thema Raumlufttechnik Pdf Kostenfreier Download
2
Bestandteile Von Luftungsanlagen Gebaudetechnik Luftung Baunetz Wissen
Thema Raumlufttechnik Pdf Kostenfreier Download
Bestandteile Von Luftungsanlagen Gebaudetechnik Luftung Baunetz Wissen
Neukonzeption Von Rlt Geraten Tab Das Fachmedium Der Tga Branche
Http Www Unics Uni Hannover De Tarsb Downloads Ss05 Ss05 09 Lueftungssysteme02 Pdf
Http Www Unics Uni Hannover De Tarsb Downloads Ss05 Ss05 09 Lueftungssysteme02 Pdf
Www Buschek Metall De Fileadmin User Upload Buschek Lufttechnik Katalog Lueftungsgeraete Pdf
Bestandteile Von Luftungsanlagen Gebaudetechnik Luftung Baunetz Wissen
Frostschutz In Rlt Anlagen
Http Www Unics Uni Hannover De Tarsb Downloads Ss05 Ss05 09 Lueftungssysteme02 Pdf
Ikz Haustechnik
Http Www Al Ko Ch Download Kap 2 1 Haibel Pdf
Energieeffizienz Lufthygiene Und Komfort Klimaanlagen Aufbau Und Funktionen Eines Zentralen Rlt Gerates Zur Luftaufbereitung Ikz
Kaltluftprozesse In Der Lufttechnik Tab Das Fachmedium Der Tga Branche
Energieoptimale Ansteuerung Von Erg Systemen Ein Neues Verfahren Spart Uber Das Jahr Bis Zu 70 Energie Ikz
Www Trox De Downloads 29b6fe3b2a0e8b10 Dm 18 04 Air Handling Units De De Web Pdf
Adiabate Kuhlung Verdunstungskuhlung
Indirekte Verdunstungskuhlung Wikipedia
Wrg In Rlt Anlagen
Der Aufbau Eines Zentralen Rlt Systems Al Ko
Rlt Anlagen Definition Aufbau Wartung Kosten
Www Baua De De Aufgaben Geschaeftsfuehrung Von Ausschuessen Abas Pdf Rlt Anlagen Pdf Blob Publicationfile V 2
Thema Raumlufttechnik Pdf Kostenfreier Download
Bestandteile Von Luftungsanlagen Gebaudetechnik Luftung Baunetz Wissen
Www Btga De Files Almanach 17 062 067 Pdf
Luftfilter In Rlt Anlagen Neue Normen Und Aktuelle Entwicklungen Haustec
Www Trox De Downloads 29b6fe3b2a0e8b10 Dm 18 04 Air Handling Units De De Web Pdf
Frostschutz In Rlt Anlagen
V01 Anlagen Simulation
Http Www Energiemanagement Stadt Frankfurt De Betriebsoptimierung Anweisungen Fuer Hausverwalter Amev Bedien Rlt Pdf
Sinn Und Unsinn Der Warmeruckgewinnung Tab Das Fachmedium Der Tga Branche
Lufttechnik Wikipedia
Bestandteile Von Luftungsanlagen Gebaudetechnik Luftung Baunetz Wissen
Warmeruckgewinnung Wrg
Technische Hygiene Springerlink
Raumlufttechnische Anlagen Raumluft Technik Raumlufttechnik Raumlufttechnisches System Heinze De
Bg Etem Berufsgenossenschaft Energie Textil Elektro Medienerzeugnisse
Kalte Klima Aktuell
Http Www Energiemanagement Stadt Frankfurt De Betriebsoptimierung Anweisungen Fuer Hausverwalter Amev Bedien Rlt Pdf
Www Bgbau De Fileadmin Medien Objekte Medien Dguv Regeln 109 002 Pdf
V03 Anlagen Simulation
Vdi Luftungsregeln Das Passende Luftfiltersystem Fur Jedes Gebaude Presseportal
Bestandteile Von Luftungsanlagen Gebaudetechnik Luftung Baunetz Wissen
Http Www Unics Uni Hannover De Tarsb Downloads Ss05 Ss05 09 Lueftungssysteme02 Pdf
Http Www Energiemanagement Stadt Frankfurt De Betriebsoptimierung Anweisungen Fuer Hausverwalter Amev Bedien Rlt Pdf
Eine Kontrollierte Wohnungsluftung Sollte In Neubauten Immer Vorhanden Sein
Rox Online De De Downloads Html File Files Rox Pdf Produktinformation Rlt Zentralgeraete mit integrierter kaeltetechnik Pdf
Www Amev Online De Amevinhalt Planen Maschinenbau Und Versorgungstechnik Rlt anlagenbau 18 Rlt 18 Stand 06 18 Pdf
Http Www Emeus Eu Download Umlage Pdf
Bestandteile Von Luftungsanlagen Gebaudetechnik Luftung Baunetz Wissen
Http Www Unics Uni Hannover De Tarsb Downloads Ss05 Ss05 09 Lueftungssysteme02 Pdf
Kaltluftprozesse In Der Lufttechnik Tab Das Fachmedium Der Tga Branche
Energieoptimale Ansteuerung Von Erg Systemen Ein Neues Verfahren Spart Uber Das Jahr Bis Zu 70 Energie Ikz
Www Btga De Files Almanach 17 062 067 Pdf
Http Www Emeus Eu Download Umlage Pdf
Umwelt Online Schiessstandrichtlinien Richtlinien Fur Die Errichtung Die Abnahme Und Das Betreiben Von Schiessstanden 2
Wie Rlt Anlagen Zum Sicherheits Und Gesundheitsrisiko Werden Konnen Haustec
Ikz Haustechnik
Sinn Und Unsinn Der Warmeruckgewinnung Tab Das Fachmedium Der Tga Branche
Differenzdruckschalter In Rlt Anlagen
Http Www All Electronics De Ai Resources D369e81db55 Pdf
Serie X Cube Trox Gmbh
Raumlufttechnische Anlagen Heifo Gmbh
2
Es Gibt Je Nach Funktion Unterschiedliche Arten Von Rlt Anlagen Von Befeuchtung Und Entfeuchtung Bis Hin Zum Heizen Und Kuhlen Erf Anlage Luftungsgerat Aufbau
Dec Trocknen Und Kuhlen Ohne Kaltemaschine Klingenburg Gmbh
Rlt Anlagen Definition Aufbau Wartung Kosten
Kalte Klima Aktuell
Raumlufttechnik Springerlink
Luftungsanlage Aufbau Und Funktion
Warmeruckgewinnung In Luftungsanlagen Gebaudetechnik Luftung Baunetz Wissen
Adiabate Kuhlung Verdunstungskuhlung
Http Www Unics Uni Hannover De Tarsb Downloads Ss05 Ss05 09 Lueftungssysteme02 Pdf
Http Www Energiemanagement Stadt Frankfurt De Betriebsoptimierung Anweisungen Fuer Hausverwalter Amev Bedien Rlt Pdf
Hygienetag De Wp Content Uploads 16 02 Sbh 16 H C3 B6ller Pdf
Thema Raumlufttechnik Pdf Kostenfreier Download
V02 Anlagen Simulation
Http Www Energiemanagement Stadt Frankfurt De Betriebsoptimierung Anweisungen Fuer Hausverwalter Amev Bedien Rlt Pdf
Www Kka Online Info Download 143 Fgk Sr 15 Hygieneinspektion V8 Web Pdf


